WARNING:
JavaScript is turned OFF. None of the links on this concept map will
work until it is reactivated.
If you need help turning JavaScript On, click here.
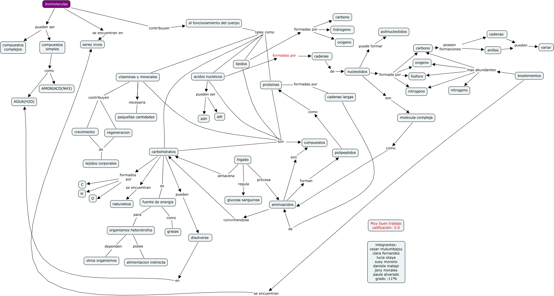
Este Cmap, tiene información relacionada con: 11b cesar, organismos heterotrofos posee alimentacion indirecta, proteinas formadas por cadenas largas, compuestos simples como AMONIACO(NH3), carbohidratos son compuestos, acidos nucleicos son compuestos, al funcionamiento del cuerpo tales como carbohidratos, fuente de energia como grasas, carbono poseen formaciones cadenas, acidos nucleicos pueden ser adn, disolverse en AGUA(H2O), biomoleculas contribuyen al funcionamiento del cuerpo, carbohidratos se encuentran naturaleza, molecula compleja como aminoacidos, bioelementos mas abundantes carbono, bioelementos mas abundantes oxigeno, bioelementos mas abundantes nitrogeno, anillos pueden variar, polipeptidos como proteinas, vitaminas y minerales contribuyen crecimiento, biomoleculas pueden ser compuestos simples