WARNING:
JavaScript is turned OFF. None of the links on this concept map will
work until it is reactivated.
If you need help turning JavaScript On, click here.
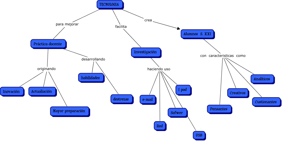
Este Cmap, tiene información relacionada con: Pizarron_LuzMarzo, Alumnos S. XXI con caracteristicas como Custionantes, Práctica docente originando Inovación, Práctica docente originando Actualiación, TECNOLOGIA crea Alumnos S. XXI, Investigación haciendo uso USB, Investigación haciendo uso I pod, TECNOLOGIA para mejorar Práctica docente, Práctica docente desarrollando habilidades, Alumnos S. XXI con caracteristicas como Creativos, Investigación haciendo uso Red, Investigación haciendo uso e-mail, Práctica docente desarrollando destrezas, Alumnos S. XXI con caracteristicas como Pensantes, Práctica docente originando Mayor preparación, Alumnos S. XXI con caracteristicas como Analíticos, Investigación haciendo uso Sofwer, TECNOLOGIA facilita Investigación