WARNING:
JavaScript is turned OFF. None of the links on this concept map will
work until it is reactivated.
If you need help turning JavaScript On, click here.
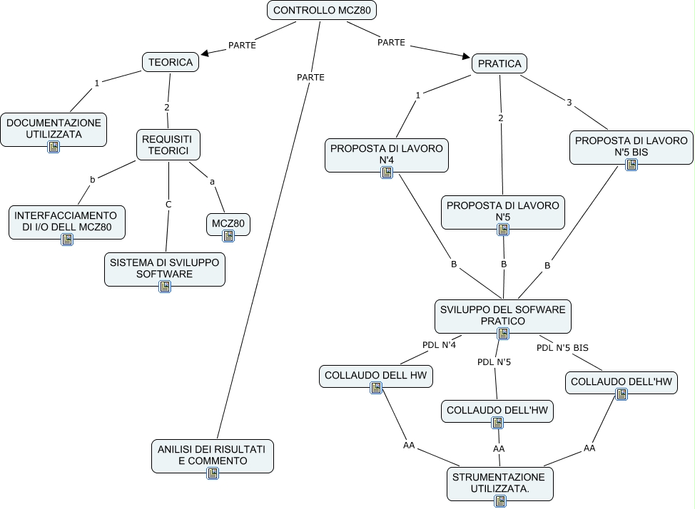
Questa Cmap, creata con IHMC CmapTools, contiene informazioni relative a: LANZA_FABRIZIO_4_RELAZIONE_SISTEMI, PRATICA 3 PROPOSTA DI LAVORO N'5 BIS, PRATICA 1 PROPOSTA DI LAVORO N'4, SVILUPPO DEL SOFWARE PRATICO PDL N'5 COLLAUDO DELL'HW, PROPOSTA DI LAVORO N'4 B SVILUPPO DEL SOFWARE PRATICO, CONTROLLO MCZ80 PARTE PRATICA, COLLAUDO DELL'HW AA STRUMENTAZIONE UTILIZZATA., REQUISITI TEORICI b INTERFACCIAMENTO DI I/O DELL MCZ80, REQUISITI TEORICI C SISTEMA DI SVILUPPO SOFTWARE, SVILUPPO DEL SOFWARE PRATICO PDL N'4 COLLAUDO DELL HW, COLLAUDO DELL'HW AA STRUMENTAZIONE UTILIZZATA., CONTROLLO MCZ80 PARTE ANILISI DEI RISULTATI E COMMENTO, PROPOSTA DI LAVORO N'5 BIS B SVILUPPO DEL SOFWARE PRATICO, PROPOSTA DI LAVORO N'5 B SVILUPPO DEL SOFWARE PRATICO, COLLAUDO DELL HW AA STRUMENTAZIONE UTILIZZATA., REQUISITI TEORICI a MCZ80, PRATICA 2 PROPOSTA DI LAVORO N'5, CONTROLLO MCZ80 PARTE TEORICA, TEORICA 2 REQUISITI TEORICI, TEORICA 1 DOCUMENTAZIONE UTILIZZATA, SVILUPPO DEL SOFWARE PRATICO PDL N'5 BIS COLLAUDO DELL'HW