WARNING:
JavaScript is turned OFF. None of the links on this concept map will
work until it is reactivated.
If you need help turning JavaScript On, click here.
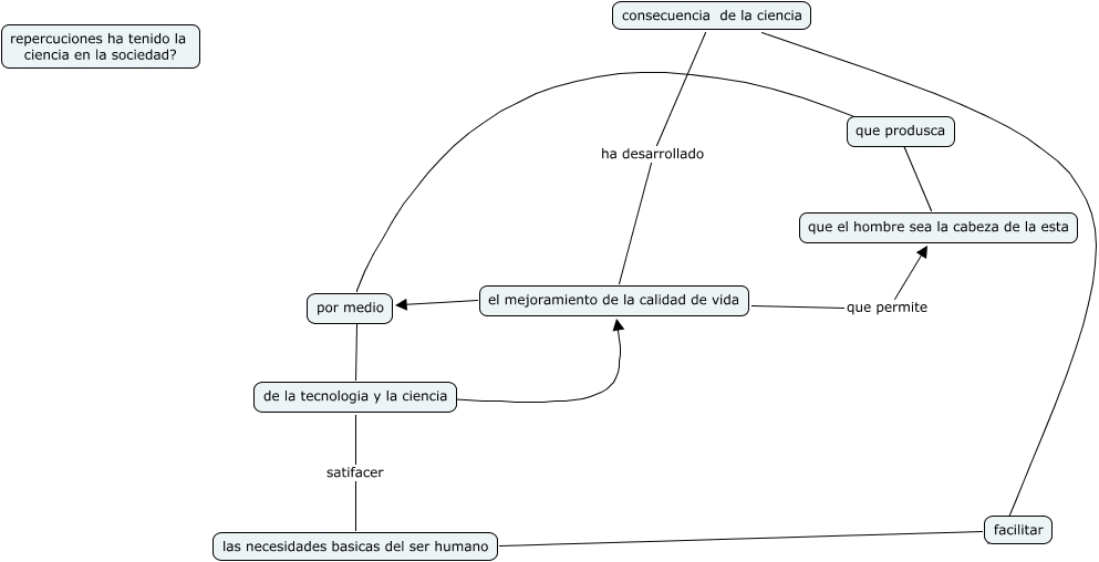
Este Cmap, tiene información relacionada con: jose y loro, que el hombre sea la cabeza de la esta ???? por medio, el mejoramiento de la calidad de vida ???? por medio, consecuencia de la ciencia ???? facilitar, de la tecnologia y la ciencia satifacer las necesidades basicas del ser humano, consecuencia de la ciencia ha desarrollado el mejoramiento de la calidad de vida, facilitar ???? las necesidades basicas del ser humano, de la tecnologia y la ciencia ???? el mejoramiento de la calidad de vida, por medio ???? de la tecnologia y la ciencia, el mejoramiento de la calidad de vida que permite que el hombre sea la cabeza de la esta