WARNING:
JavaScript is turned OFF. None of the links on this concept map will
work until it is reactivated.
If you need help turning JavaScript On, click here.
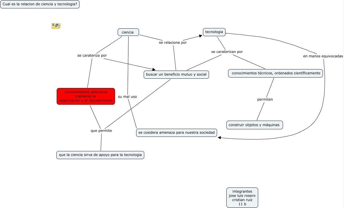
Este Cmap, tiene información relacionada con: cristian ruiz y jose rosero, conocimientos técnicos, ordenados científicamente permiten construir objetos y máquinas, tecnologia se caraterizan por buscar un beneficio mutuo y social, ciencia se relaciona por tecnologia, tecnologia se caraterizan por conocimientos técnicos, ordenados científicamente, ciencia se carateriza por buscar un beneficio mutuo y social, buscar un beneficio mutuo y social que permite que la ciencia sirva de apoyo para la tecnologia, tecnologia en manos equivocadas se cosidera amenaza para nuestra sociedad, ciencia se relaciona por buscar un beneficio mutuo y social, ciencia su mal uso se cosidera amenaza para nuestra sociedad, conocimientos obtenidos mediante la observación y el razonamiento que permite que la ciencia sirva de apoyo para la tecnologia, ciencia se carateriza por conocimientos obtenidos mediante la observación y el razonamiento