WARNING:
JavaScript is turned OFF. None of the links on this concept map will
work until it is reactivated.
If you need help turning JavaScript On, click here.
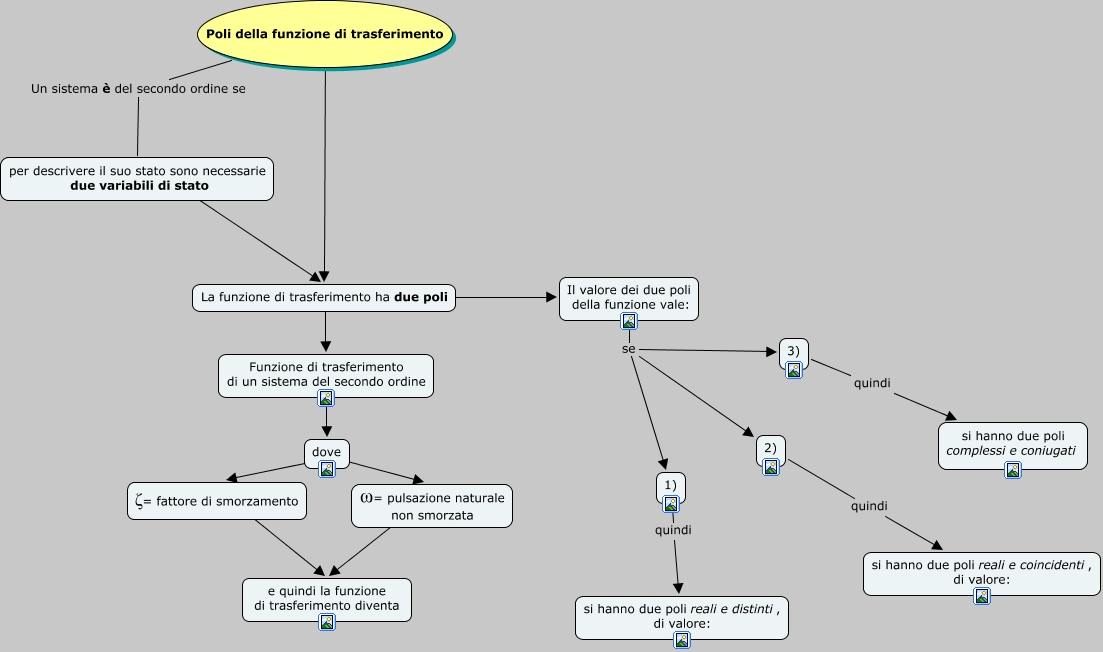
Questa Cmap, creata con IHMC CmapTools, contiene informazioni relative a: Poli della funzione di trasferimento, 2) quindi si hanno due poli reali e coincidenti, di valore:, Il valore dei due poli della funzione vale: se 1), ζ= fattore di smorzamento ???? e quindi la funzione di trasferimento diventa, dove ???? ζ= fattore di smorzamento, Il valore dei due poli della funzione vale: se 2), ω= pulsazione naturale non smorzata ???? e quindi la funzione di trasferimento diventa, 3) quindi si hanno due poli complessi e coniugati, La funzione di trasferimento ha due poli ???? Il valore dei due poli della funzione vale:, Poli della funzione di trasferimento Un sistema è del secondo ordine se per descrivere il suo stato sono necessarie due variabili di stato, Funzione di trasferimento di un sistema del secondo ordine ???? dove, dove ???? ω= pulsazione naturale non smorzata, Il valore dei due poli della funzione vale: se 3), Poli della funzione di trasferimento ???? La funzione di trasferimento ha due poli, La funzione di trasferimento ha due poli ???? Funzione di trasferimento di un sistema del secondo ordine, per descrivere il suo stato sono necessarie due variabili di stato ???? La funzione di trasferimento ha due poli, 1) quindi si hanno due poli reali e distinti, di valore: