WARNING:
JavaScript is turned OFF. None of the links on this concept map will
work until it is reactivated.
If you need help turning JavaScript On, click here.
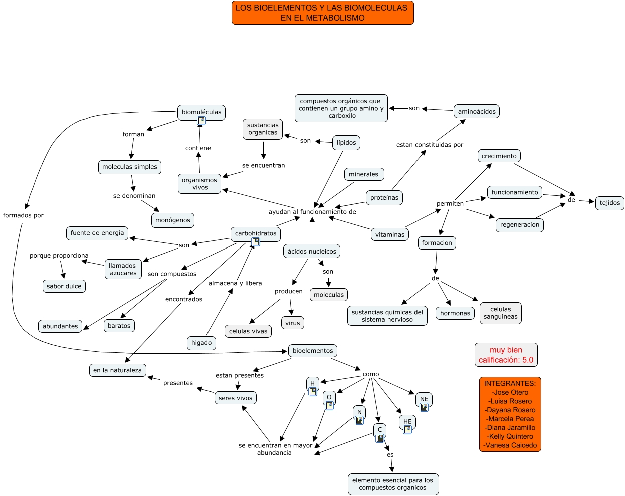
Este Cmap, tiene información relacionada con: BIOELEMENTOS Y BIOMOLECULAS, carbohidratos ayudan al funcionamiento de organismos vivos, ácidos nucleicos producen virus, O se encuentran en mayor abundancia seres vivos, minerales ayudan al funcionamiento de organismos vivos, carbohidratos son fuente de energia, ácidos nucleicos producen celulas vivas, ácidos nucleicos son moleculas, funcionamiento de tejidos, moleculas simples se denominan monógenos, bioelementos estan presentes seres vivos, bioelementos como N, regeneracion de tejidos, vitaminas permiten funcionamiento, proteínas estan constituidas por aminoácidos, vitaminas permiten formacion, seres vivos presentes en la naturaleza, aminoácidos son compuestos orgánicos que contienen un grupo amino y carboxilo, biomuléculas forman moleculas simples, biomuléculas formados por bioelementos, formacion de sustancias quimicas del sistema nervioso