WARNING:
JavaScript is turned OFF. None of the links on this concept map will
work until it is reactivated.
If you need help turning JavaScript On, click here.
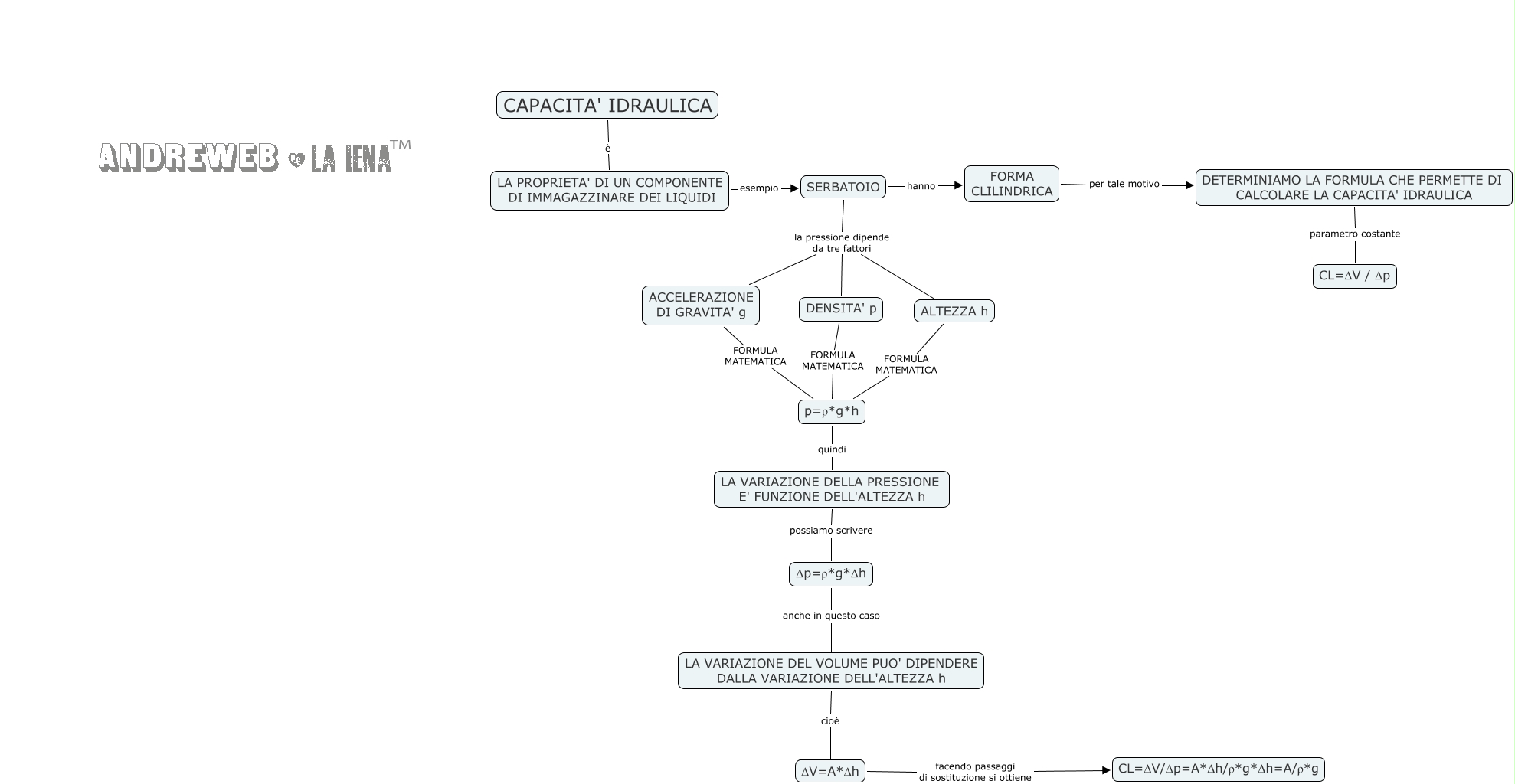
Questa Cmap, creata con IHMC CmapTools, contiene informazioni relative a: Capacità idraulica, SERBATOIO la pressione dipende da tre fattori ACCELERAZIONE DI GRAVITA' g, ALTEZZA h FORMULA MATEMATICA p=ρ*g*h, ACCELERAZIONE DI GRAVITA' g FORMULA MATEMATICA p=ρ*g*h, CAPACITA' IDRAULICA è LA PROPRIETA' DI UN COMPONENTE DI IMMAGAZZINARE DEI LIQUIDI, p=ρ*g*h quindi LA VARIAZIONE DELLA PRESSIONE E' FUNZIONE DELL'ALTEZZA h, SERBATOIO la pressione dipende da tre fattori DENSITA' p, SERBATOIO hanno FORMA CLILINDRICA, DETERMINIAMO LA FORMULA CHE PERMETTE DI CALCOLARE LA CAPACITA' IDRAULICA parametro costante CL=ΔV / Δp, DENSITA' p FORMULA MATEMATICA p=ρ*g*h, ΔV=A*Δh facendo passaggi di sostituzione si ottiene CL=ΔV/Δp=A*Δh/ρ*g*Δh=A/ρ*g, SERBATOIO la pressione dipende da tre fattori ALTEZZA h, LA PROPRIETA' DI UN COMPONENTE DI IMMAGAZZINARE DEI LIQUIDI esempio SERBATOIO, FORMA CLILINDRICA per tale motivo DETERMINIAMO LA FORMULA CHE PERMETTE DI CALCOLARE LA CAPACITA' IDRAULICA, LA VARIAZIONE DEL VOLUME PUO' DIPENDERE DALLA VARIAZIONE DELL'ALTEZZA h cioè ΔV=A*Δh, Δp=ρ*g*Δh anche in questo caso LA VARIAZIONE DEL VOLUME PUO' DIPENDERE DALLA VARIAZIONE DELL'ALTEZZA h, LA VARIAZIONE DELLA PRESSIONE E' FUNZIONE DELL'ALTEZZA h possiamo scrivere Δp=ρ*g*Δh