WARNING:
JavaScript is turned OFF. None of the links on this concept map will
work until it is reactivated.
If you need help turning JavaScript On, click here.
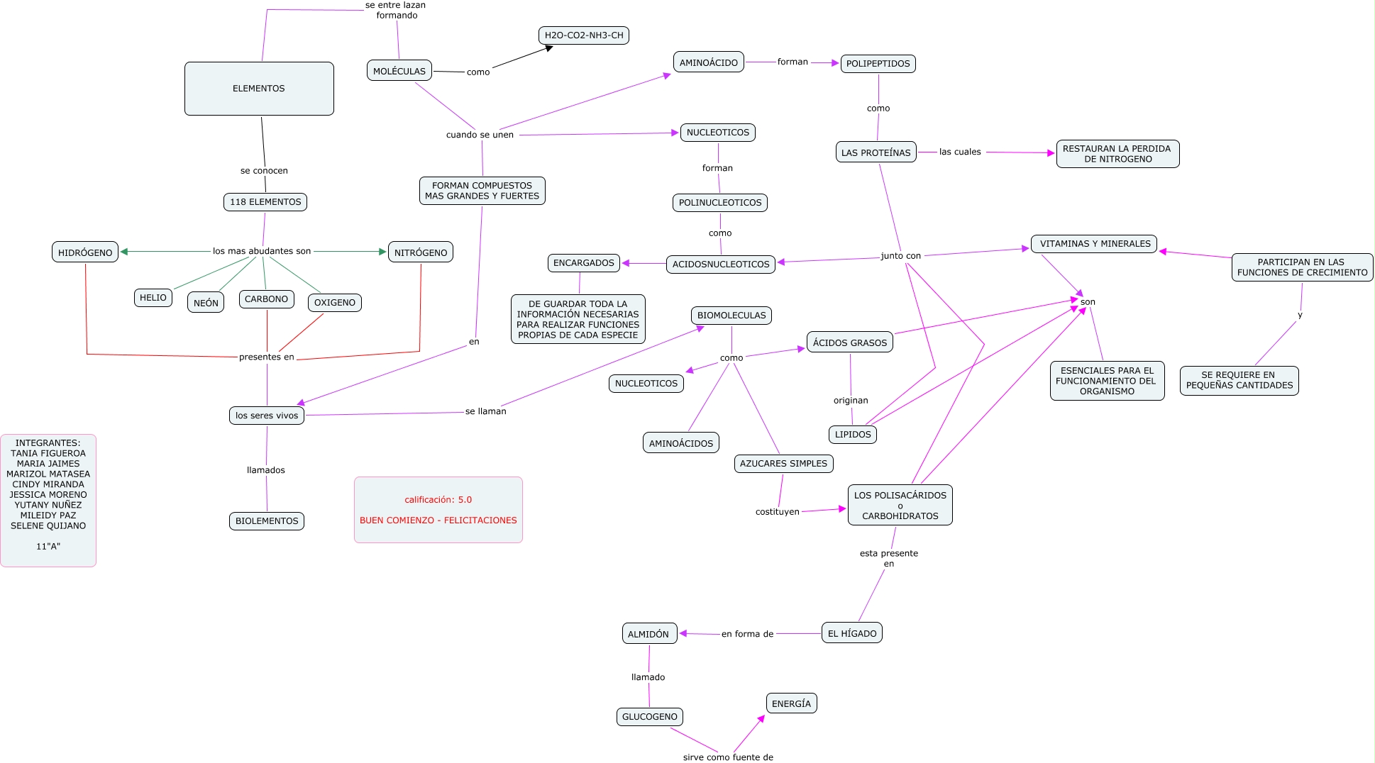
Este Cmap, tiene información relacionada con: BIOQUIMICA.cmap, AMINOÁCIDO forman POLIPEPTIDOS, PARTICIPAN EN LAS FUNCIONES DE CRECIMIENTO ???? VITAMINAS Y MINERALES, POLINUCLEOTICOS como ACIDOSNUCLEOTICOS, POLIPEPTIDOS como LAS PROTEÍNAS, LOS POLISACÁRIDOS o CARBOHIDRATOS esta presente en EL HÍGADO, 118 ELEMENTOS los mas abudantes son OXIGENO, LAS PROTEÍNAS junto con ACIDOSNUCLEOTICOS, ENCARGADOS ???? DE GUARDAR TODA LA INFORMACIÓN NECESARIAS PARA REALIZAR FUNCIONES PROPIAS DE CADA ESPECIE, EL HÍGADO en forma de ALMIDÓN, ELEMENTOS se entre lazan formando MOLÉCULAS, ALMIDÓN llamado GLUCOGENO, ACIDOSNUCLEOTICOS ???? ENCARGADOS, 118 ELEMENTOS los mas abudantes son NITRÓGENO, GLUCOGENO sirve como fuente de ENERGÍA, LIPIDOS junto con LOS POLISACÁRIDOS o CARBOHIDRATOS, LIPIDOS junto con ACIDOSNUCLEOTICOS, los seres vivos llamados BIOLEMENTOS, LAS PROTEÍNAS las cuales RESTAURAN LA PERDIDA DE NITROGENO, BIOMOLECULAS como AMINOÁCIDOS, VITAMINAS Y MINERALES son ESENCIALES PARA EL FUNCIONAMIENTO DEL ORGANISMO