WARNING:
JavaScript is turned OFF. None of the links on this concept map will
work until it is reactivated.
If you need help turning JavaScript On, click here.
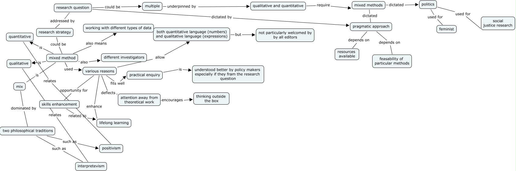
This Concept Map, created with IHMC CmapTools, has information related to: Research Methods, multiple underpinned by qualitative and quantitative, mixed method is mix, qualitative and quantitative require mixed methods, pragmatic approach depends on feasability of particular methods, mix dominated by two philosophical traditions, various reasons allow both quantitative language (numbers) and qualitative language (expressions), mixed methods dictated politics, mixed methods dictated pragmatic approach, mixed method is qualitative, various reasons deflects attention away from theoretical work, mixed method is qualitative, quantitative relates positivism, two philosophical traditions such as interpretevism, attention away from theoretical work encourages thinking outside the box, research question addressed by research strategy, practical enquiry is understood better by policy makers especially if they fram the research question, research question dictated by pragmatic approach, qualitative relates interpretevism, research question could be multiple, various reasons enhance lifelong learning