WARNING:
JavaScript is turned OFF. None of the links on this concept map will
work until it is reactivated.
If you need help turning JavaScript On, click here.
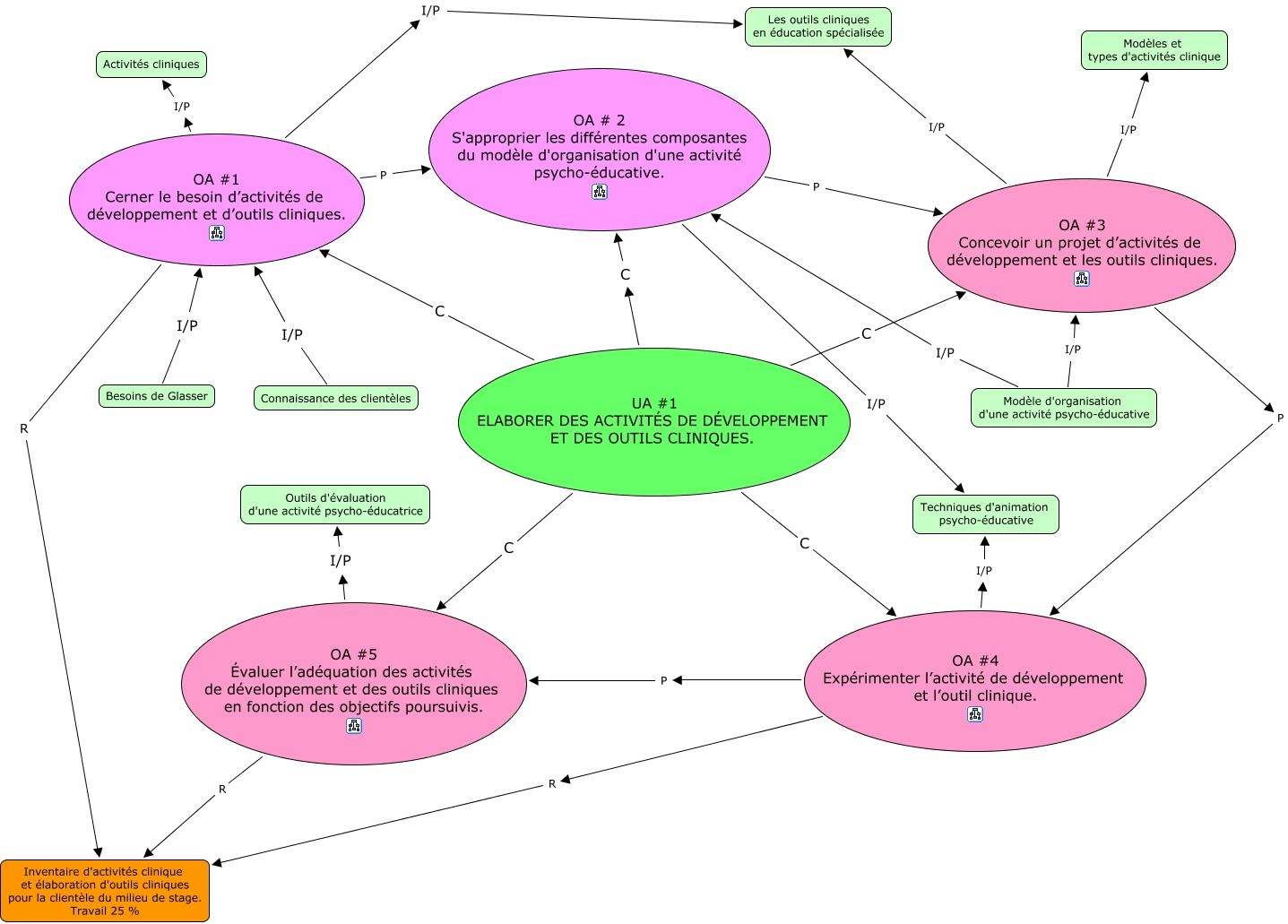
Cette carte de concepts créée avec IHMC CmapTools traite de: Élaborer une activité clinique, OA #5 Évaluer l’adéquation des activités de développement et des outils cliniques en fonction des objectifs poursuivis. R Inventaire d'activités clinique et élaboration d'outils cliniques pour la clientèle du milieu de stage. Travail 25 %, OA #1 Cerner le besoin d’activités de développement et d’outils cliniques. R Inventaire d'activités clinique et élaboration d'outils cliniques pour la clientèle du milieu de stage. Travail 25 %, UA #1 ELABORER DES ACTIVITÉS DE DÉVELOPPEMENT ET DES OUTILS CLINIQUES. C OA #4 Expérimenter l’activité de développement et l’outil clinique., UA #1 ELABORER DES ACTIVITÉS DE DÉVELOPPEMENT ET DES OUTILS CLINIQUES. C OA #1 Cerner le besoin d’activités de développement et d’outils cliniques., OA #1 Cerner le besoin d’activités de développement et d’outils cliniques. I/P Les outils cliniques en éducation spécialisée, OA # 2 S'approprier les différentes composantes du modèle d'organisation d'une activité psycho-éducative. P OA #3 Concevoir un projet d’activités de développement et les outils cliniques., UA #1 ELABORER DES ACTIVITÉS DE DÉVELOPPEMENT ET DES OUTILS CLINIQUES. C OA # 2 S'approprier les différentes composantes du modèle d'organisation d'une activité psycho-éducative., OA #4 Expérimenter l’activité de développement et l’outil clinique. I/P Techniques d'animation psycho-éducative, OA #4 Expérimenter l’activité de développement et l’outil clinique. P OA #5 Évaluer l’adéquation des activités de développement et des outils cliniques en fonction des objectifs poursuivis., OA #3 Concevoir un projet d’activités de développement et les outils cliniques. I/P Les outils cliniques en éducation spécialisée, OA #5 Évaluer l’adéquation des activités de développement et des outils cliniques en fonction des objectifs poursuivis. I/P Outils d'évaluation d'une activité psycho-éducatrice, OA #3 Concevoir un projet d’activités de développement et les outils cliniques. P OA #4 Expérimenter l’activité de développement et l’outil clinique., OA #1 Cerner le besoin d’activités de développement et d’outils cliniques. I/P Activités cliniques, OA # 2 S'approprier les différentes composantes du modèle d'organisation d'une activité psycho-éducative. I/P Techniques d'animation psycho-éducative, OA #4 Expérimenter l’activité de développement et l’outil clinique. R Inventaire d'activités clinique et élaboration d'outils cliniques pour la clientèle du milieu de stage. Travail 25 %, UA #1 ELABORER DES ACTIVITÉS DE DÉVELOPPEMENT ET DES OUTILS CLINIQUES. C OA #3 Concevoir un projet d’activités de développement et les outils cliniques., UA #1 ELABORER DES ACTIVITÉS DE DÉVELOPPEMENT ET DES OUTILS CLINIQUES. C OA #5 Évaluer l’adéquation des activités de développement et des outils cliniques en fonction des objectifs poursuivis., OA #3 Concevoir un projet d’activités de développement et les outils cliniques. I/P Modèles et types d'activités clinique, OA #1 Cerner le besoin d’activités de développement et d’outils cliniques. P OA # 2 S'approprier les différentes composantes du modèle d'organisation d'une activité psycho-éducative.