Warning:
JavaScript is turned OFF. None of the links on this page will work until it is reactivated.
If you need help turning JavaScript On, click here.
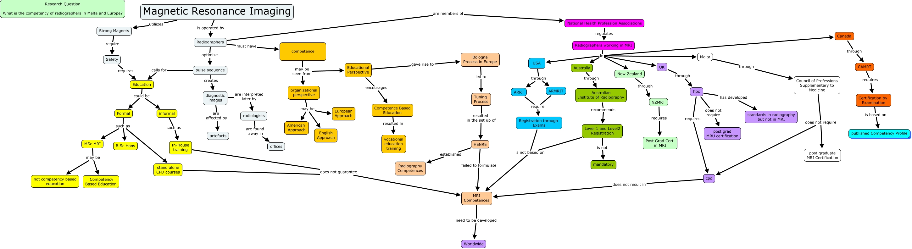
The Concept Map you are trying to access has information related to:
MRI Competences across the world, Safety requires Education, Canada through CAMRT, ARRT require Registration through Exams, CAMRT requires Certification by Examination, Formal such as MSc MRI, Magnetic Resonance Imaging is operated by Radiographers, stand alone CPD courses does not guarantee MRI Competences, Radiographers must have competence, Australian Institute of Radiography recommends Level 1 and Level2 Registration, informal such as In-House training