WARNING:
JavaScript is turned OFF. None of the links on this concept map will
work until it is reactivated.
If you need help turning JavaScript On, click here.
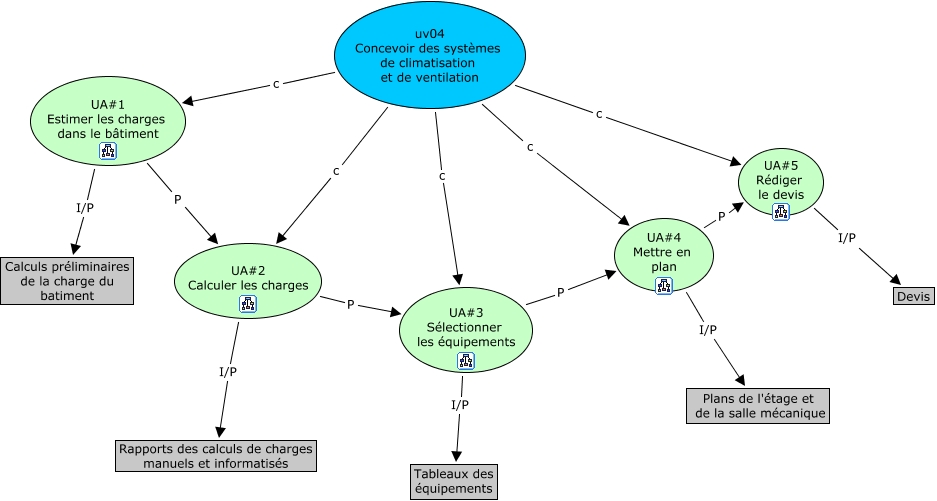
Cette carte de concepts créée avec IHMC CmapTools traite de: uv04, UA#1 Estimer les charges dans le bâtiment I/P Calculs préliminaires de la charge du batiment, UA#2 Calculer les charges P UA#3 Sélectionner les équipements, UA#3 Sélectionner les équipements P UA#4 Mettre en plan, uv04 Concevoir des systèmes de climatisation et de ventilation c UA#2 Calculer les charges, UA#1 Estimer les charges dans le bâtiment P UA#2 Calculer les charges, UA#2 Calculer les charges I/P Rapports des calculs de charges manuels et informatisés, UA#3 Sélectionner les équipements I/P Tableaux des équipements, UA#5 Rédiger le devis I/P Devis, uv04 Concevoir des systèmes de climatisation et de ventilation c UA#1 Estimer les charges dans le bâtiment, uv04 Concevoir des systèmes de climatisation et de ventilation c UA#3 Sélectionner les équipements, uv04 Concevoir des systèmes de climatisation et de ventilation c UA#4 Mettre en plan, uv04 Concevoir des systèmes de climatisation et de ventilation c UA#5 Rédiger le devis, UA#4 Mettre en plan P UA#5 Rédiger le devis, UA#4 Mettre en plan I/P Plans de l'étage et de la salle mécanique