WARNING:
JavaScript is turned OFF. None of the links on this concept map will
work until it is reactivated.
If you need help turning JavaScript On, click here.
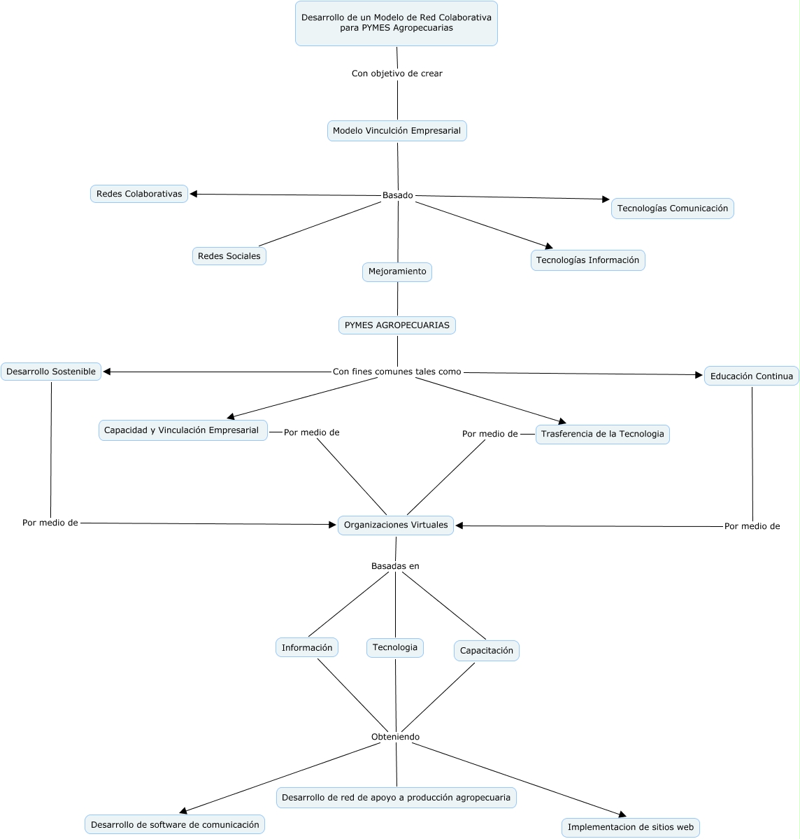
Este Cmap, tiene información relacionada con: tesis organizacones virtuales 1, PYMES AGROPECUARIAS Con fines comunes tales como Trasferencia de la Tecnologia, Capacidad y Vinculación Empresarial Por medio de Organizaciones Virtuales, Organizaciones Virtuales Basadas en Capacitación, Información Obteniendo Implementacion de sitios web, Información Obteniendo Desarrollo de software de comunicación, Tecnologia Obteniendo Desarrollo de software de comunicación, Modelo Vinculción Empresarial Basado Redes Colaborativas, Modelo Vinculción Empresarial Basado PYMES AGROPECUARIAS, Capacitación Obteniendo Implementacion de sitios web, Desarrollo Sostenible Por medio de Organizaciones Virtuales, Modelo Vinculción Empresarial Basado Tecnologías Comunicación, Modelo Vinculción Empresarial Basado Redes Sociales, Tecnologia Obteniendo Desarrollo de red de apoyo a producción agropecuaria, Organizaciones Virtuales Basadas en Información, PYMES AGROPECUARIAS Con fines comunes tales como Capacidad y Vinculación Empresarial, Información Obteniendo Desarrollo de red de apoyo a producción agropecuaria, Capacitación Obteniendo Desarrollo de red de apoyo a producción agropecuaria, Trasferencia de la Tecnologia Por medio de Organizaciones Virtuales, Capacitación Obteniendo Desarrollo de software de comunicación, PYMES AGROPECUARIAS Con fines comunes tales como Educación Continua