WARNING:
JavaScript is turned OFF. None of the links on this concept map will
work until it is reactivated.
If you need help turning JavaScript On, click here.
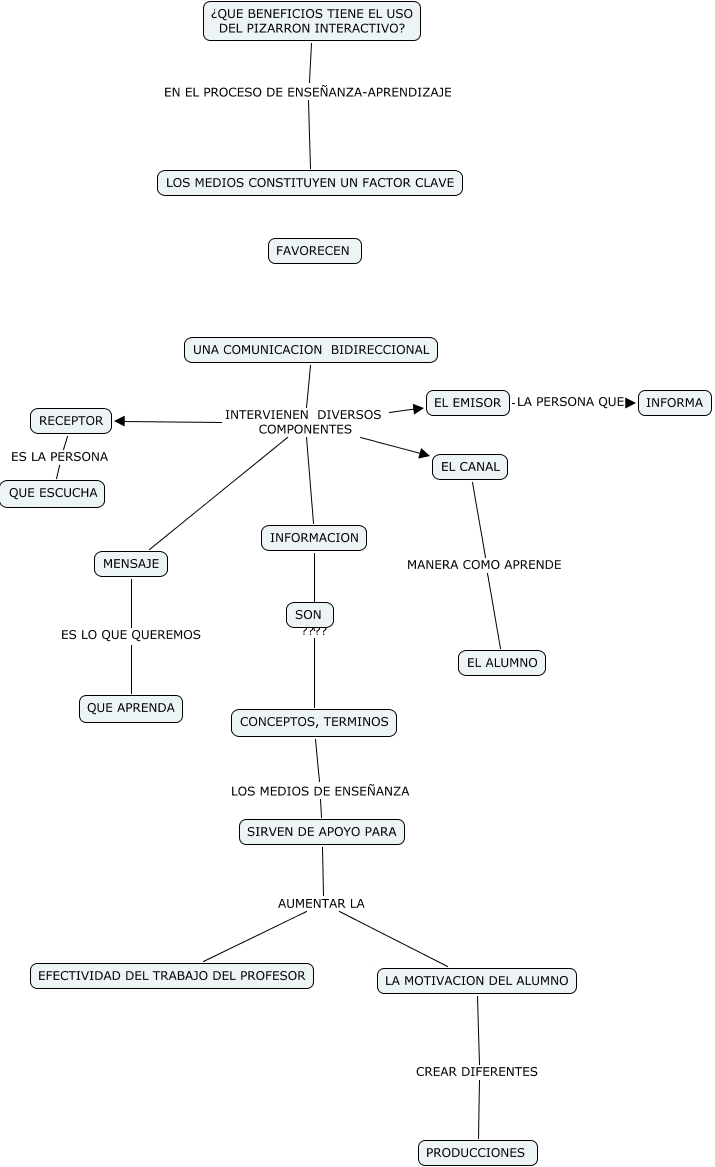
Este Cmap, tiene información relacionada con: TECNOLOIA, SIRVEN DE APOYO PARA AUMENTAR LA LA MOTIVACION DEL ALUMNO, UNA COMUNICACION BIDIRECCIONAL INTERVIENEN DIVERSOS COMPONENTES EL EMISOR, CONCEPTOS, TERMINOS LOS MEDIOS DE ENSEÑANZA SIRVEN DE APOYO PARA, SIRVEN DE APOYO PARA AUMENTAR LA EFECTIVIDAD DEL TRABAJO DEL PROFESOR, ¿QUE BENEFICIOS TIENE EL USO DEL PIZARRON INTERACTIVO? EN EL PROCESO DE ENSEÑANZA-APRENDIZAJE LOS MEDIOS CONSTITUYEN UN FACTOR CLAVE, RECEPTOR ES LA PERSONA QUE ESCUCHA, UNA COMUNICACION BIDIRECCIONAL INTERVIENEN DIVERSOS COMPONENTES EL CANAL, EL CANAL MANERA COMO APRENDE EL ALUMNO, UNA COMUNICACION BIDIRECCIONAL INTERVIENEN DIVERSOS COMPONENTES RECEPTOR, MENSAJE ES LO QUE QUEREMOS QUE APRENDA, EL EMISOR LA PERSONA QUE INFORMA, UNA COMUNICACION BIDIRECCIONAL INTERVIENEN DIVERSOS COMPONENTES INFORMACION, LA MOTIVACION DEL ALUMNO CREAR DIFERENTES PRODUCCIONES, INFORMACION ???? SON, INFORMACION ???? CONCEPTOS, TERMINOS, UNA COMUNICACION BIDIRECCIONAL INTERVIENEN DIVERSOS COMPONENTES MENSAJE