WARNING:
JavaScript is turned OFF. None of the links on this concept map will
work until it is reactivated.
If you need help turning JavaScript On, click here.
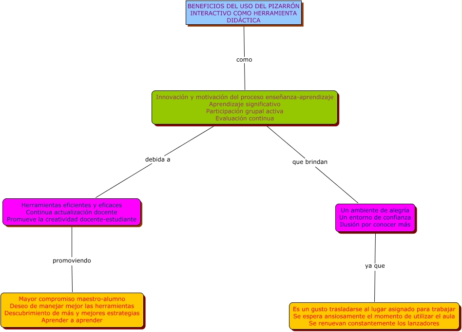
Este Cmap, tiene información relacionada con: Beneficios del uso de Pizarrón Interactivo, Innovación y motivación del proceso enseñanza-aprendizaje Aprendizaje significativo Participación grupal activa Evaluación continua debida a Herramientas eficientes y eficaces Continua actualización docente Promueve la creatividad docente-estudiante, Un ambiente de alegría Un entorno de confianza Ilusión por conocer más ya que Es un gusto trasladarse al lugar asignado para trabajar Se espera ansiosamente el momento de utilizar el aula Se renuevan constantemente los lanzadores, Innovación y motivación del proceso enseñanza-aprendizaje Aprendizaje significativo Participación grupal activa Evaluación continua que brindan Un ambiente de alegría Un entorno de confianza Ilusión por conocer más, Herramientas eficientes y eficaces Continua actualización docente Promueve la creatividad docente-estudiante promoviendo Mayor compromiso maestro-alumno Deseo de manejar mejor las herramientas Descubrimiento de más y mejores estrategias Aprender a aprender, BENEFICIOS DEL USO DEL PIZARRÓN INTERACTIVO COMO HERRAMIENTA DIDÁCTICA como Innovación y motivación del proceso enseñanza-aprendizaje Aprendizaje significativo Participación grupal activa Evaluación continua