Warning:
JavaScript is turned OFF. None of the links on this page will work until it is reactivated.
If you need help turning JavaScript On, click here.
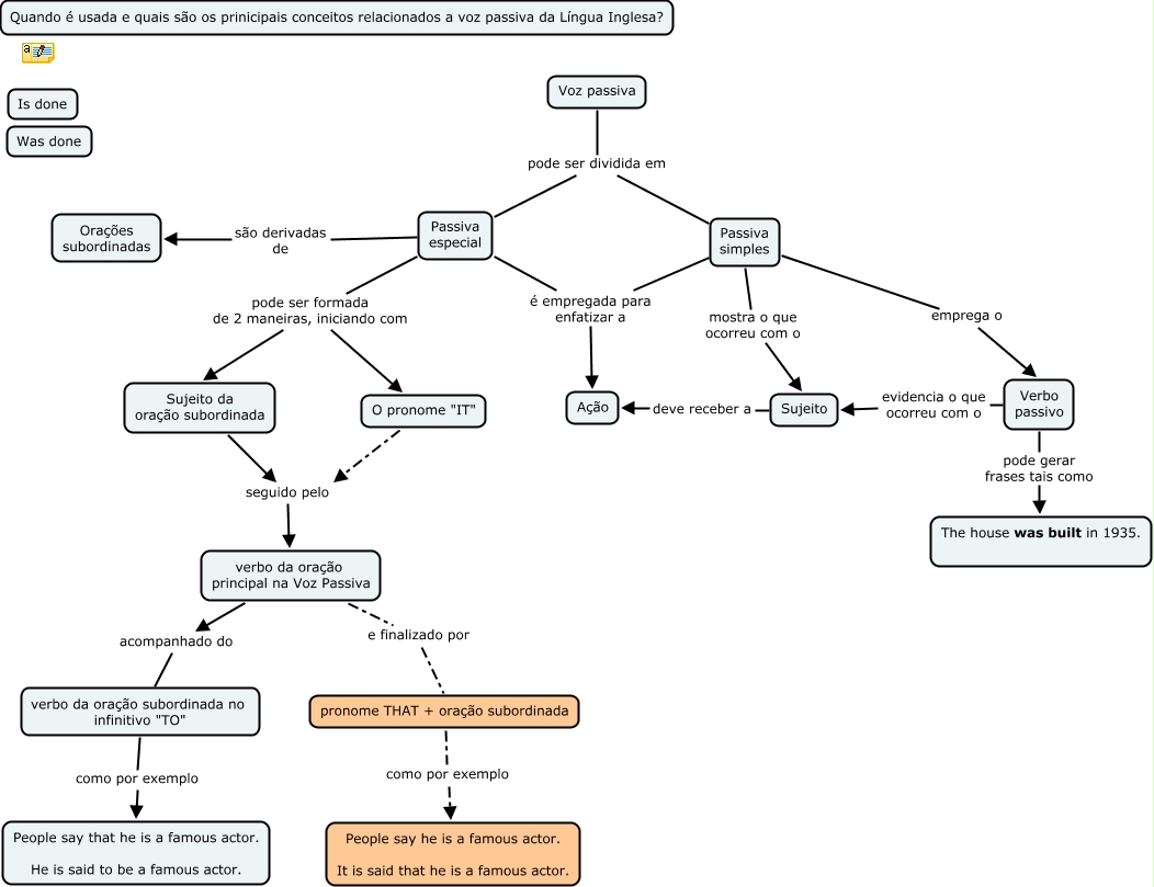
Esse mapa conceitual, produzido no IHMC CmapTools, tem a informação relacionada a: Voz passiva, Passiva simples emprega o Verbo passivo, O pronome "IT" seguido pelo verbo da oração principal na Voz Passiva, Passiva especial pode ser formada de 2 maneiras, iniciando com Sujeito da oração subordinada, Passiva simples mostra o que ocorreu com o Sujeito, Passiva especial pode ser formada de 2 maneiras, iniciando com O pronome "IT", verbo da oração principal na Voz Passiva acompanhado do verbo da oração subordinada no infinitivo "TO", Verbo passivo evidencia o que ocorreu com o Sujeito, Verbo passivo pode gerar frases tais como The house was built in 1935., pronome THAT + oração subordinada como por exemplo People say he is a famous actor. It is said that he is a famous actor., Voz passiva pode ser dividida em Passiva especial, Passiva especial são derivadas de Orações subordinadas, verbo da oração subordinada no infinitivo "TO" como por exemplo People say that he is a famous actor. He is said to be a famous actor., Passiva simples é empregada para enfatizar a Ação, Sujeito deve receber a Ação, Sujeito da oração subordinada seguido pelo verbo da oração principal na Voz Passiva, verbo da oração principal na Voz Passiva e finalizado por pronome THAT + oração subordinada, Voz passiva pode ser dividida em Passiva simples, Passiva especial é empregada para enfatizar a Ação