WARNING:
JavaScript is turned OFF. None of the links on this concept map will
work until it is reactivated.
If you need help turning JavaScript On, click here.
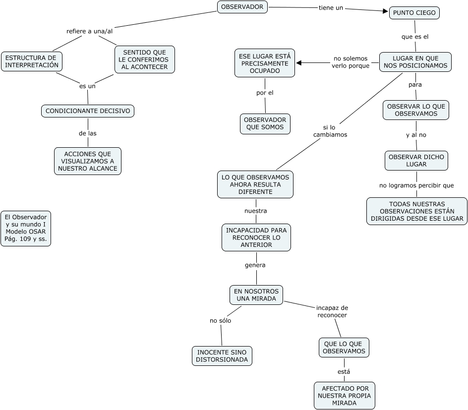
Este Cmap, tiene información relacionada con: OBSERVADOR, ESE LUGAR ESTÁ PRECISAMENTE OCUPADO por el OBSERVADOR QUE SOMOS, ESTRUCTURA DE INTERPRETACIÓN es un CONDICIONANTE DECISIVO, OBSERVAR DICHO LUGAR no logramos percibir que TODAS NUESTRAS OBSERVACIONES ESTÁN DIRIGIDAS DESDE ESE LUGAR, OBSERVAR LO QUE OBSERVAMOS y al no OBSERVAR DICHO LUGAR, OBSERVADOR refiere a una/al ESTRUCTURA DE INTERPRETACIÓN, INCAPACIDAD PARA RECONOCER LO ANTERIOR genera EN NOSOTROS UNA MIRADA, LUGAR EN QUE NOS POSICIONAMOS para OBSERVAR LO QUE OBSERVAMOS, SENTIDO QUE LE CONFERIMOS AL ACONTECER es un CONDICIONANTE DECISIVO, EN NOSOTROS UNA MIRADA no sólo INOCENTE SINO DISTORSIONADA, LUGAR EN QUE NOS POSICIONAMOS no solemos verlo porque ESE LUGAR ESTÁ PRECISAMENTE OCUPADO, PUNTO CIEGO que es el LUGAR EN QUE NOS POSICIONAMOS, LUGAR EN QUE NOS POSICIONAMOS si lo cambiamos LO QUE OBSERVAMOS AHORA RESULTA DIFERENTE, OBSERVADOR tiene un PUNTO CIEGO, EN NOSOTROS UNA MIRADA incapaz de reconocer QUE LO QUE OBSERVAMOS, CONDICIONANTE DECISIVO de las ACCIONES QUE VISUALIZAMOS A NUESTRO ALCANCE, LO QUE OBSERVAMOS AHORA RESULTA DIFERENTE nuestra INCAPACIDAD PARA RECONOCER LO ANTERIOR, OBSERVADOR refiere a una/al SENTIDO QUE LE CONFERIMOS AL ACONTECER, QUE LO QUE OBSERVAMOS está AFECTADO POR NUESTRA PROPIA MIRADA