WARNING:
JavaScript is turned OFF. None of the links on this concept map will
work until it is reactivated.
If you need help turning JavaScript On, click here.
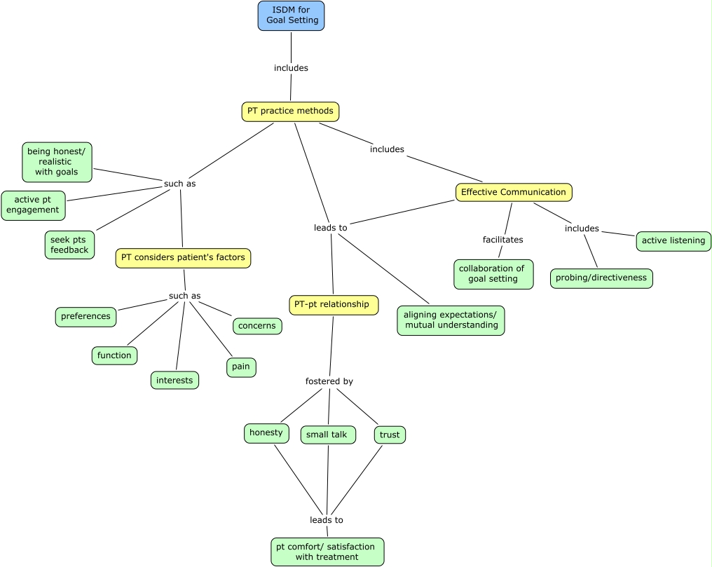
This Concept Map, created with IHMC CmapTools, has information related to: Final, Effective Communication facilitates collaboration of goal setting, PT considers patient's factors such as pain, PT practice methods such as seek pts feedback, PT practice methods leads to aligning expectations/ mutual understanding, PT-pt relationship fostered by small talk, PT practice methods leads to Effective Communication, honesty leads to pt comfort/ satisfaction with treatment, honesty leads to small talk, ISDM for Goal Setting includes PT practice methods, Effective Communication includes probing/directiveness, PT practice methods includes Effective Communication, PT considers patient's factors such as preferences, PT practice methods leads to PT-pt relationship, PT considers patient's factors such as concerns, Effective Communication includes active listening, PT considers patient's factors such as interests, PT considers patient's factors such as function, honesty leads to trust, PT-pt relationship fostered by honesty, PT practice methods such as being honest/ realistic with goals