WARNING:
JavaScript is turned OFF. None of the links on this concept map will
work until it is reactivated.
If you need help turning JavaScript On, click here.
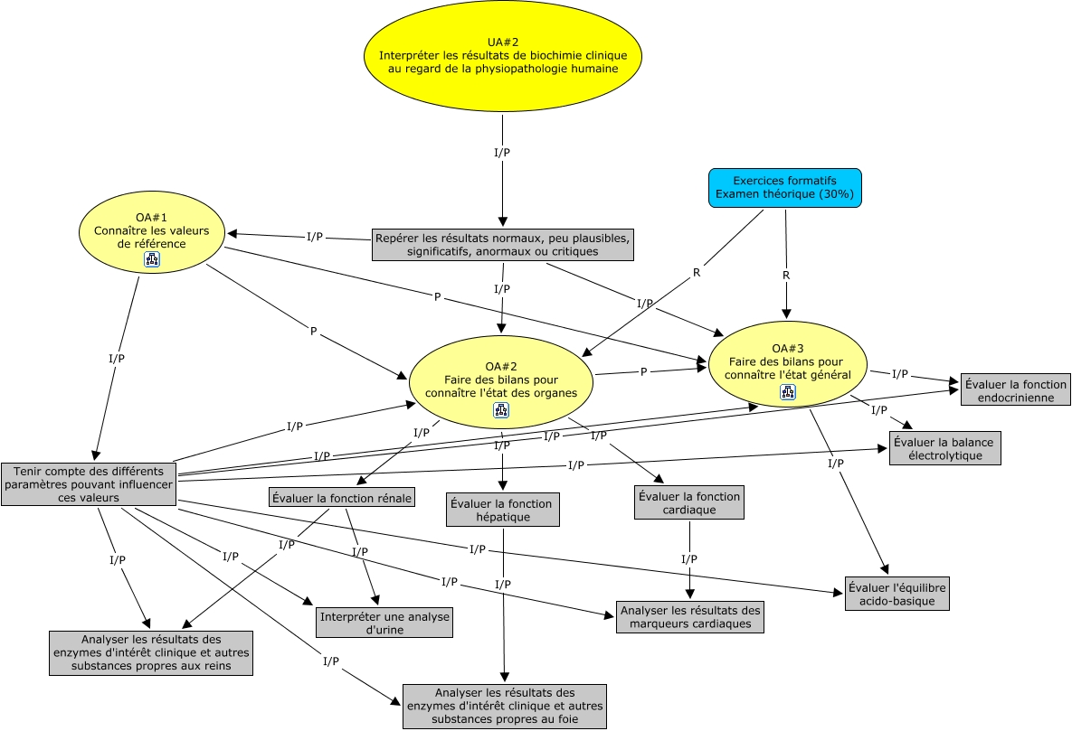
This Concept Map, created with IHMC CmapTools, has information related to: UA2, Tenir compte des différents paramètres pouvant influencer ces valeurs I/P OA#2 Faire des bilans pour connaître l'état des organes, OA#2 Faire des bilans pour connaître l'état des organes I/P Évaluer la fonction rénale, Tenir compte des différents paramètres pouvant influencer ces valeurs I/P Évaluer l'équilibre acido-basique, Évaluer la fonction rénale I/P Interpréter une analyse d'urine, Évaluer la fonction hépatique I/P Analyser les résultats des enzymes d'intérêt clinique et autres substances propres au foie, Tenir compte des différents paramètres pouvant influencer ces valeurs I/P Interpréter une analyse d'urine, Tenir compte des différents paramètres pouvant influencer ces valeurs I/P Évaluer la fonction endocrinienne, Repérer les résultats normaux, peu plausibles, significatifs, anormaux ou critiques I/P OA#3 Faire des bilans pour connaître l'état général, Évaluer la fonction rénale I/P Analyser les résultats des enzymes d'intérêt clinique et autres substances propres aux reins, Repérer les résultats normaux, peu plausibles, significatifs, anormaux ou critiques I/P OA#1 Connaître les valeurs de référence, OA#1 Connaître les valeurs de référence P OA#3 Faire des bilans pour connaître l'état général, Repérer les résultats normaux, peu plausibles, significatifs, anormaux ou critiques I/P OA#2 Faire des bilans pour connaître l'état des organes, OA#3 Faire des bilans pour connaître l'état général I/P Évaluer l'équilibre acido-basique, OA#1 Connaître les valeurs de référence P OA#2 Faire des bilans pour connaître l'état des organes, Tenir compte des différents paramètres pouvant influencer ces valeurs I/P Analyser les résultats des enzymes d'intérêt clinique et autres substances propres au foie, Tenir compte des différents paramètres pouvant influencer ces valeurs I/P Analyser les résultats des marqueurs cardiaques, Exercices formatifs Examen théorique (30%) R OA#2 Faire des bilans pour connaître l'état des organes, OA#2 Faire des bilans pour connaître l'état des organes I/P Évaluer la fonction hépatique, OA#1 Connaître les valeurs de référence I/P Tenir compte des différents paramètres pouvant influencer ces valeurs, UA#2 Interpréter les résultats de biochimie clinique au regard de la physiopathologie humaine I/P Repérer les résultats normaux, peu plausibles, significatifs, anormaux ou critiques