WARNING:
JavaScript is turned OFF. None of the links on this concept map will
work until it is reactivated.
If you need help turning JavaScript On, click here.
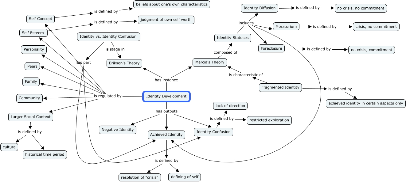
This Concept Map, created with IHMC CmapTools, has information related to: C Hartin - Identity Development, Identity Confusion is defined by restricted exploration, Identity Statuses includes Achieved Identity, Identity Development is regulated by Community, Fragmented Identity is defined by achieved identity in certain aspects only, Larger Social Context is defined by historical time period, Identity vs. Identity Confusion has part Identity Confusion, Identity Development is regulated by Self Esteem, Larger Social Context is defined by culture, Identity Development is regulated by Family, Fragmented Identity is characteristic of Marcia's Theory, Marcia's Theory composed of Identity Statuses, Identity Statuses includes Moratorium, Foreclosure is defined by no crisis, commitment, Identity Development has instance Marcia's Theory, Identity Statuses includes Identity Diffusion, Achieved Identity is defined by resolution of "crisis", Self Concept is defined by beliefs about one's own characteristics, Identity Development has instance Erikson's Theory, Identity Statuses includes Foreclosure, Achieved Identity is defined by defining of self