WARNING:
JavaScript is turned OFF. None of the links on this concept map will
work until it is reactivated.
If you need help turning JavaScript On, click here.
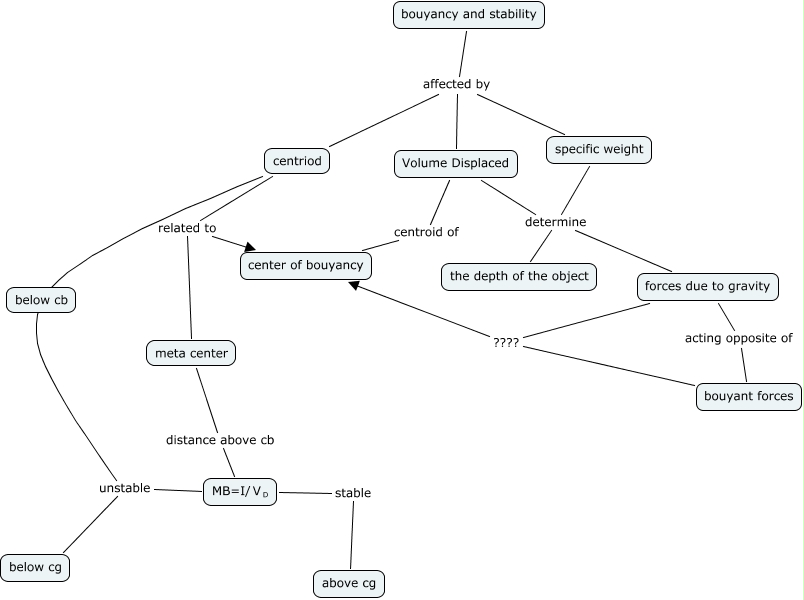
This Concept Map, created with IHMC CmapTools, has information related to: bouyancy and stability, forces due to gravity acting opposite of bouyant forces, centriod related to center of bouyancy, specific weight determine the depth of the object, bouyant forces ???? center of bouyancy, specific weight determine forces due to gravity, meta center distance above cb <math xmlns="http://www.w3.org/1998/Math/MathML"> <mrow> <mtext> MB=I/ </mtext> <mmultiscripts> <mtext> V </mtext> <mtext> D </mtext> <none/> </mmultiscripts> </mrow> </math>, bouyancy and stability affected by centriod, forces due to gravity ???? center of bouyancy, Volume Displaced determine forces due to gravity, centriod unstable below cg, <math xmlns="http://www.w3.org/1998/Math/MathML"> <mrow> <mtext> MB=I/ </mtext> <mmultiscripts> <mtext> V </mtext> <mtext> D </mtext> <none/> </mmultiscripts> </mrow> </math> stable above cg, <math xmlns="http://www.w3.org/1998/Math/MathML"> <mrow> <mtext> MB=I/ </mtext> <mmultiscripts> <mtext> V </mtext> <mtext> D </mtext> <none/> </mmultiscripts> </mrow> </math> unstable below cg, centriod related to meta center, bouyancy and stability affected by specific weight, bouyancy and stability affected by Volume Displaced, Volume Displaced determine the depth of the object