WARNING:
JavaScript is turned OFF. None of the links on this concept map will
work until it is reactivated.
If you need help turning JavaScript On, click here.
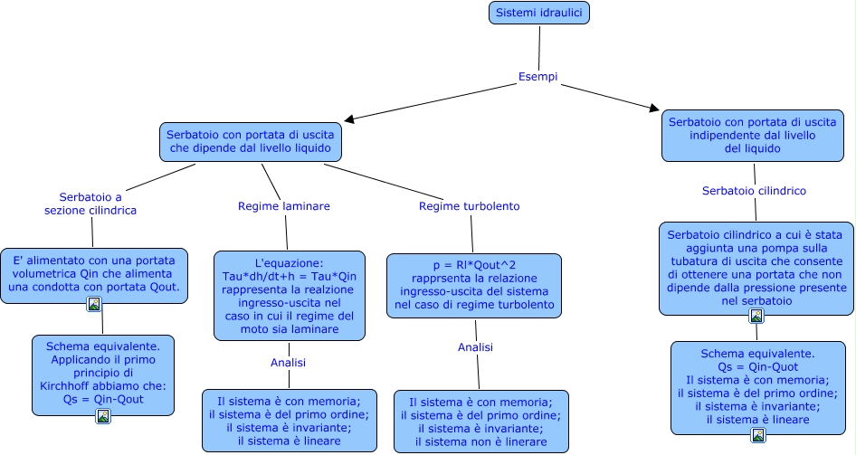
Questa Cmap, creata con IHMC CmapTools, contiene informazioni relative a: Sistemi idraulici, E' alimentato con una portata volumetrica Qin che alimenta una condotta con portata Qout. ???? Schema equivalente. Applicando il primo principio di Kirchhoff abbiamo che: Qs = Qin-Qout, Serbatoio con portata di uscita che dipende dal livello liquido Regime laminare L'equazione: Tau*dh/dt+h = Tau*Qin rappresenta la realzione ingresso-uscita nel caso in cui il regime del moto sia laminare, Serbatoio cilindrico a cui è stata aggiunta una pompa sulla tubatura di uscita che consente di ottenere una portata che non dipende dalla pressione presente nel serbatoio ???? Schema equivalente. Qs = Qin-Quot Il sistema è con memoria; il sistema è del primo ordine; il sistema è invariante; il sistema è lineare, Serbatoio con portata di uscita indipendente dal livello del liquido Serbatoio cilindrico Serbatoio cilindrico a cui è stata aggiunta una pompa sulla tubatura di uscita che consente di ottenere una portata che non dipende dalla pressione presente nel serbatoio, Sistemi idraulici Esempi Serbatoio con portata di uscita indipendente dal livello del liquido, Serbatoio con portata di uscita che dipende dal livello liquido Regime turbolento p = Rl*Qout^2 rapprsenta la relazione ingresso-uscita del sistema nel caso di regime turbolento, Sistemi idraulici Esempi Serbatoio con portata di uscita che dipende dal livello liquido, L'equazione: Tau*dh/dt+h = Tau*Qin rappresenta la realzione ingresso-uscita nel caso in cui il regime del moto sia laminare Analisi Il sistema è con memoria; il sistema è del primo ordine; il sistema è invariante; il sistema è lineare, p = Rl*Qout^2 rapprsenta la relazione ingresso-uscita del sistema nel caso di regime turbolento Analisi Il sistema è con memoria; il sistema è del primo ordine; il sistema è invariante; il sistema non è linerare, Serbatoio con portata di uscita che dipende dal livello liquido Serbatoio a sezione cilindrica E' alimentato con una portata volumetrica Qin che alimenta una condotta con portata Qout.