Warning:
JavaScript is turned OFF. None of the links on this page will work until it is reactivated.
If you need help turning JavaScript On, click here.
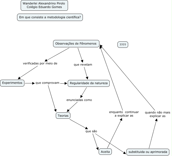
Esse mapa conceitual, produzido no IHMC CmapTools, tem a informação relacionada a: métodologia científica 1 ano, Teorias que são substituida ou aprimorada, Observações de Fênomenos que revelam Regularidade da natureza, Experimentos que comprovam Regularidade da natureza, substituida ou aprimorada quando não mais explicar as Observações de Fênomenos, Teorias que são Aceita, Experimentos que comprovam Teorias, Aceita enquanto continuar a explicar as Observações de Fênomenos, Observações de Fênomenos verificadas por meio de Experimentos, Regularidade da natureza enunciadas como Teorias