WARNING:
JavaScript is turned OFF. None of the links on this concept map will
work until it is reactivated.
If you need help turning JavaScript On, click here.
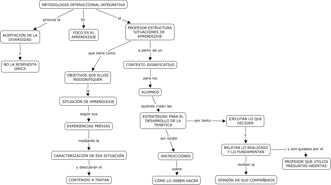
Este Cmap, tiene información relacionada con: Metodología interaccional integrativa, RELATAN LO REALIZADO Y LO FUNDAMENTAN reciben la OPINIÓN DE SUS COMPAÑEROS, ESTRATEGIAS PARA EL DESARROLLO DE LA TEMÁTICA por tanto EJECUTAN LO QUE DECIDEN, ACEPTACIÓN DE LA DIVERSIDAD y NO LA RESPUESTA ÚNICA, RELATAN LO REALIZADO Y LO FUNDAMENTAN y son guiados por el PROFESOR QUE UTILIZA PREGUNTAS ABIERTAS, ALUMNOS quienes crean las ESTRATEGIAS PARA EL DESARROLLO DE LA TEMÁTICA, METODOLOGÍA INTERACCIONAL INTEGRATIVA prioriza la ACEPTACIÓN DE LA DIVERSIDAD, EXPERIENCIAS PREVIAS mediante la CARACTERIZACIÓN DE ESA SITUACIÓN, METODOLOGÍA INTERACCIONAL INTEGRATIVA el PROFESOR ESTRUCTURA SITUACIONES DE APRENDIZAJE, ESTRATEGIAS PARA EL DESARROLLO DE LA TEMÁTICA sin recibir INSTRUCCIONES, METODOLOGÍA INTERACCIONAL INTEGRATIVA su FOCO ES EL APRENDIZAJE, CONTEXTO SIGNIFICATIVO para los ALUMNOS, SITUACIÓN DE APRENDIZAJE según sus EXPERIENCIAS PREVIAS, CARACTERIZACIÓN DE ESA SITUACIÓN y descubran el CONTENIDO A TRATAR, PROFESOR ESTRUCTURA SITUACIONES DE APRENDIZAJE a partir de un CONTEXTO SIGNIFICATIVO, OBJETIVOS QUE ELLOS RESIGNIFIQUEN la SITUACIÓN DE APRENDIZAJE, EJECUTAN LO QUE DECIDEN y RELATAN LO REALIZADO Y LO FUNDAMENTAN, INSTRUCCIONES sobre CÓMO LO DEBEN HACER, PROFESOR ESTRUCTURA SITUACIONES DE APRENDIZAJE que tiene como OBJETIVOS QUE ELLOS RESIGNIFIQUEN