WARNING:
JavaScript is turned OFF. None of the links on this concept map will
work until it is reactivated.
If you need help turning JavaScript On, click here.
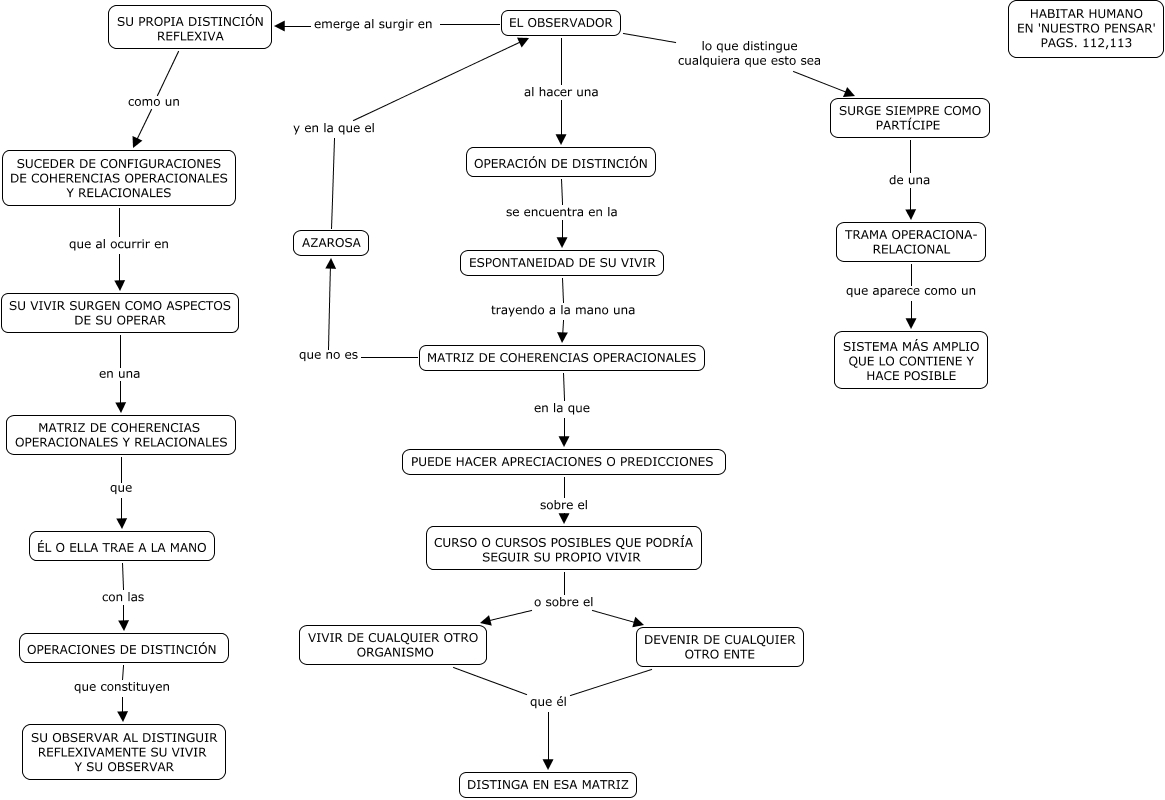
Este Cmap, tiene información relacionada con: EL OBSERVADOR, ESPONTANEIDAD DE SU VIVIR trayendo a la mano una MATRIZ DE COHERENCIAS OPERACIONALES, DEVENIR DE CUALQUIER OTRO ENTE que él DISTINGA EN ESA MATRIZ, AZAROSA y en la que el EL OBSERVADOR, OPERACIÓN DE DISTINCIÓN se encuentra en la ESPONTANEIDAD DE SU VIVIR, EL OBSERVADOR emerge al surgir en SU PROPIA DISTINCIÓN REFLEXIVA, MATRIZ DE COHERENCIAS OPERACIONALES que no es AZAROSA, PUEDE HACER APRECIACIONES O PREDICCIONES sobre el CURSO O CURSOS POSIBLES QUE PODRÍA SEGUIR SU PROPIO VIVIR, ÉL O ELLA TRAE A LA MANO con las OPERACIONES DE DISTINCIÓN, CURSO O CURSOS POSIBLES QUE PODRÍA SEGUIR SU PROPIO VIVIR o sobre el VIVIR DE CUALQUIER OTRO ORGANISMO, SU PROPIA DISTINCIÓN REFLEXIVA como un SUCEDER DE CONFIGURACIONES DE COHERENCIAS OPERACIONALES Y RELACIONALES, SURGE SIEMPRE COMO PARTÍCIPE de una TRAMA OPERACIONA- RELACIONAL, SUCEDER DE CONFIGURACIONES DE COHERENCIAS OPERACIONALES Y RELACIONALES que al ocurrir en SU VIVIR SURGEN COMO ASPECTOS DE SU OPERAR, OPERACIONES DE DISTINCIÓN que constituyen SU OBSERVAR AL DISTINGUIR REFLEXIVAMENTE SU VIVIR Y SU OBSERVAR, EL OBSERVADOR al hacer una OPERACIÓN DE DISTINCIÓN, CURSO O CURSOS POSIBLES QUE PODRÍA SEGUIR SU PROPIO VIVIR o sobre el DEVENIR DE CUALQUIER OTRO ENTE, VIVIR DE CUALQUIER OTRO ORGANISMO que él DISTINGA EN ESA MATRIZ, MATRIZ DE COHERENCIAS OPERACIONALES en la que PUEDE HACER APRECIACIONES O PREDICCIONES, SU VIVIR SURGEN COMO ASPECTOS DE SU OPERAR en una MATRIZ DE COHERENCIAS OPERACIONALES Y RELACIONALES, TRAMA OPERACIONA- RELACIONAL que aparece como un SISTEMA MÁS AMPLIO QUE LO CONTIENE Y HACE POSIBLE, EL OBSERVADOR lo que distingue cualquiera que esto sea SURGE SIEMPRE COMO PARTÍCIPE