WARNING:
JavaScript is turned OFF. None of the links on this concept map will
work until it is reactivated.
If you need help turning JavaScript On, click here.
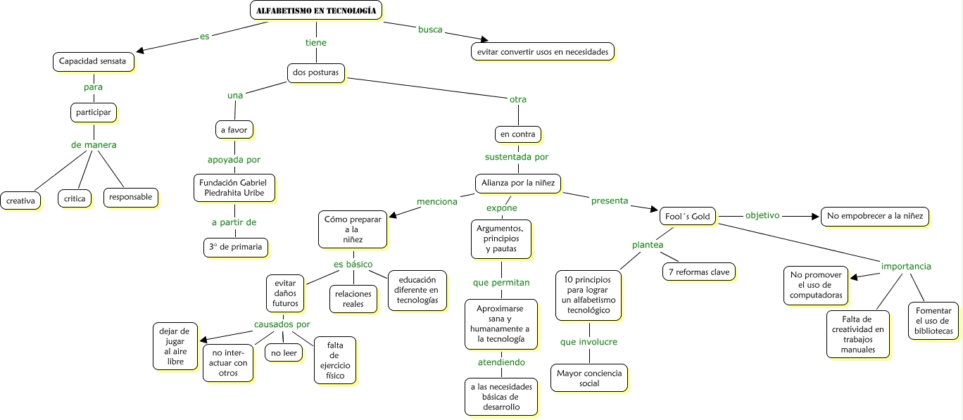
Este Cmap, tiene información relacionada con: Ruth Ugarte Alfabetismo en Tec, no leer causados por falta de ejercicio físico, Alfabetismo en tecnología es Capacidad sensata, Alfabetismo en tecnología tiene dos posturas, Alianza por la niñez menciona Cómo preparar a la niñez, participar de manera critica, Fool´s Gold importancia No promover el uso de computadoras, evitar daños futuros causados por no leer, evitar daños futuros causados por no inter- actuar con otros, Fool´s Gold objetivo No empobrecer a la niñez, 10 principios para lograr un alfabetismo tecnológico que involucre Mayor conciencia social, Alianza por la niñez presenta Fool´s Gold, Alianza por la niñez expone Argumentos, principios y pautas, no leer causados por no inter- actuar con otros, Fool´s Gold plantea 10 principios para lograr un alfabetismo tecnológico, Cómo preparar a la niñez es básico educación diferente en tecnologías, Argumentos, principios y pautas que permitan Aproximarse sana y humanamente a la tecnología, no leer causados por dejar de jugar al aire libre, en contra sustentada por Alianza por la niñez, dos posturas otra en contra, Fundación Gabriel Piedrahita Uribe a partir de 3° de primaria