WARNING:
JavaScript is turned OFF. None of the links on this concept map will
work until it is reactivated.
If you need help turning JavaScript On, click here.
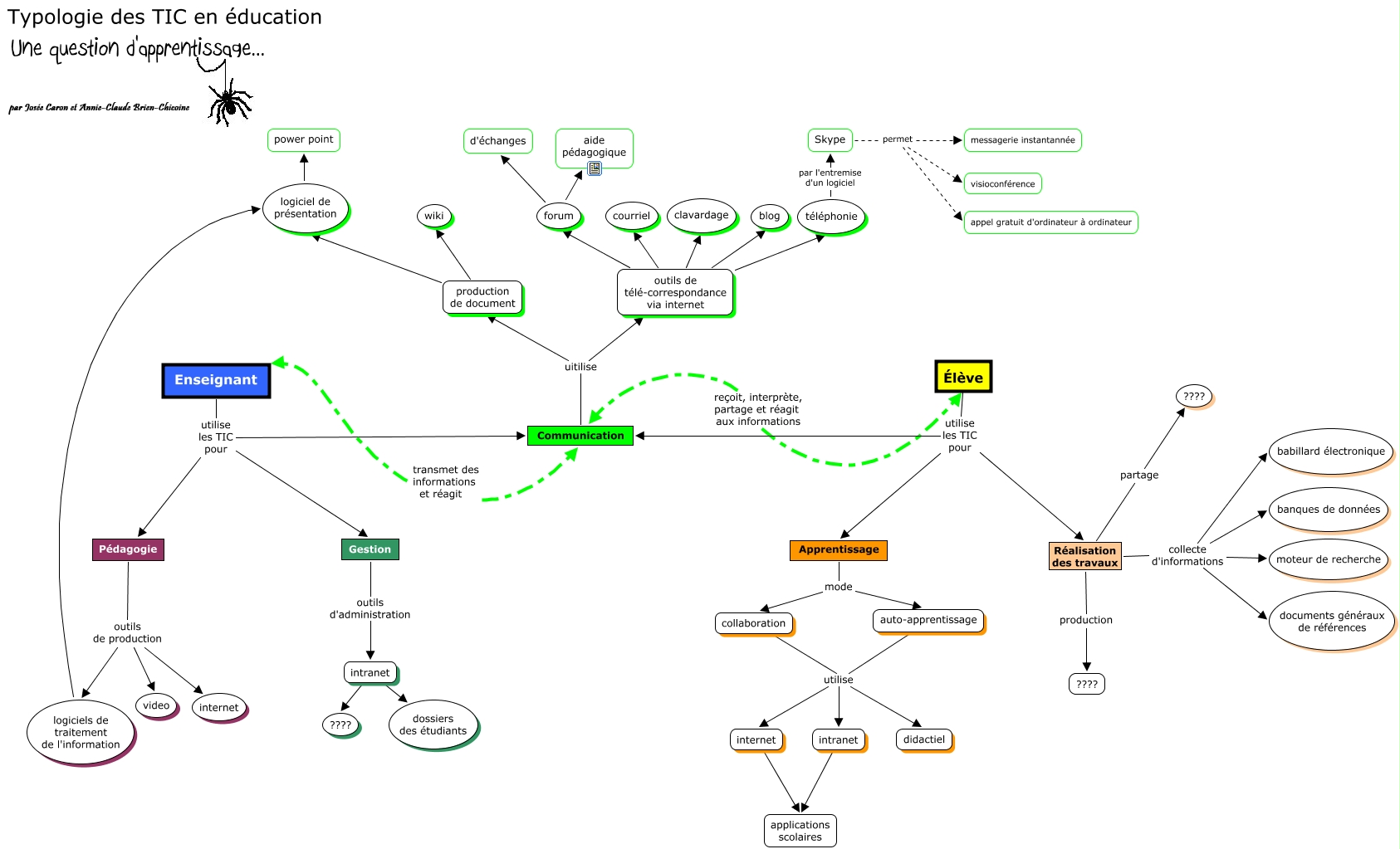
Cette carte de concepts créée avec IHMC CmapTools traite de: tice2_équipe_9, collaboration utilise intranet, Réalisation des travaux collecte d'informations moteur de recherche, logiciels de traitement de l'information logiciel de présentation, Réalisation des travaux collecte d'informations banques de données, Élève utilise les TIC pour Apprentissage, intranet applications scolaires, auto-apprentissage utilise internet, collaboration utilise didactiel, Réalisation des travaux production ????, Communication uitilise outils de télé-correspondance via internet, Pédagogie outils de production logiciels de traitement de l'information, Pédagogie outils de production internet, logiciel de présentation power point, Élève utilise les TIC pour Réalisation des travaux, Enseignant utilise les TIC pour Gestion, production de document logiciel de présentation, Gestion outils d'administration intranet, intranet ????, forum aide pédagogique, Skype permet messagerie instantannée