WARNING:
JavaScript is turned OFF. None of the links on this concept map will
work until it is reactivated.
If you need help turning JavaScript On, click here.
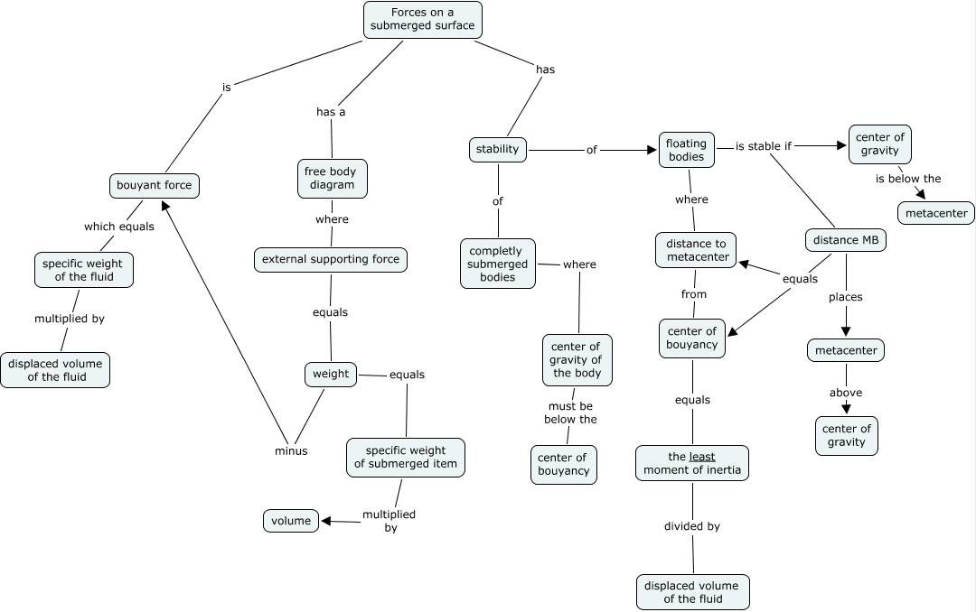
This Concept Map, created with IHMC CmapTools, has information related to: forces on a submerged surface, distance MB equals center of bouyancy, weight minus bouyant force, center of gravity of the body must be below the center of bouyancy, external supporting force equals weight, specific weight of the fluid multiplied by displaced volume of the fluid, floating bodies is stable if center of gravity, distance MB places metacenter, distance MB equals distance to metacenter, Forces on a submerged surface has a free body diagram, center of gravity is below the metacenter, the least moment of inertia divided by displaced volume of the fluid, specific weight of submerged item multiplied by volume, bouyant force which equals specific weight of the fluid, metacenter above center of gravity, Forces on a submerged surface has stability, completly submerged bodies where center of gravity of the body, stability of floating bodies, free body diagram where external supporting force, floating bodies where distance to metacenter, Forces on a submerged surface is bouyant force