WARNING:
JavaScript is turned OFF. None of the links on this concept map will
work until it is reactivated.
If you need help turning JavaScript On, click here.
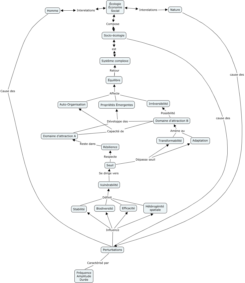
This Concept Map, created with IHMC CmapTools, has information related to: Carte concept 20100213, Domaine d'attraction A Capacité de Auto-Organisation, Domaine d'attraction B Possibilité Irréversibilité, Équilibre Retour Système complexe, Homme Cause des Perturbations, Transformabilité Amène au Domaine d'attraction B, Perturbations Influence Hétérogénité spatiale, Écologie Économie Social Compose Socio-écologie, Seuil Respecte Résilience, Auto-Organisation Affecte Équilibre, Vulnérabilité Se dirige vers Seuil, Propriétés Émergentes Affecte Équilibre, Domaine d'attraction B Développe des Propriétés Émergentes, Hétérogénité spatiale Définit Vulnérabilité, Perturbations Influence Stabilité, Socio-écologie est Système complexe, Résilience Reste dans Domaine d'attraction A, Nature cause des Perturbations, Seuil Dépasse seuil Adaptation, Écologie Économie Social Interelations Nature, Seuil Dépasse seuil Transformabilité