WARNING:
JavaScript is turned OFF. None of the links on this concept map will
work until it is reactivated.
If you need help turning JavaScript On, click here.
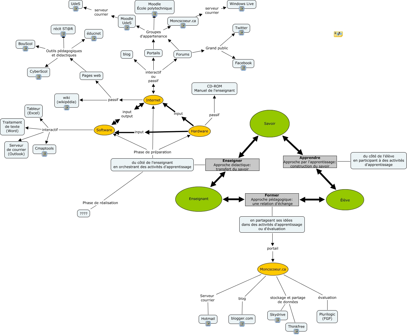
Cette carte de concepts créée avec IHMC CmapTools traite de: Typologie_TIC_Équipe_2_maj_13-02_16h, Moncscoeur.ca stockage et partage de données Thinkfree, Moncscoeur.ca Serveur courrier Hotmail, Hardware input Internet, Pages web Outils pédagogiques et didactiques CyberScol, Pages web Outils pédagogiques et didactiques éducnet, du côté de l'enseignant en orchestrant des activités d'apprentissage Phase de préparation Software, Internet passif wiki (wikipédia), Software interactif Tableur (Excel), Moncscoeur.ca stockage et partage de données Skydrive, Moncscoeur.ca blog blogger.com, Portails Groupes d'appartenance Moodle UdeS, Élève Former Approche pédagogique: une relation d'échange Enseignant, Enseignant Enseigner Approche didactique: transfert du savoir du côté de l'enseignant en orchestrant des activités d'apprentissage, Forums Groupes d'appartenance Moodle École polytechnique, Forums Grand public Facebook, Élève Former Approche pédagogique: une relation d'échange en partageant ses idées dans des activités d'apprentissage ou d'évaluation, Portails Groupes d'appartenance Moodle École polytechnique, Moodle UdeS serveur courrier UdeS, Forums Groupes d'appartenance Moncscoeur.ca, Pages web Outils pédagogiques et didactiques récit ST@R