WARNING:
JavaScript is turned OFF. None of the links on this concept map will
work until it is reactivated.
If you need help turning JavaScript On, click here.
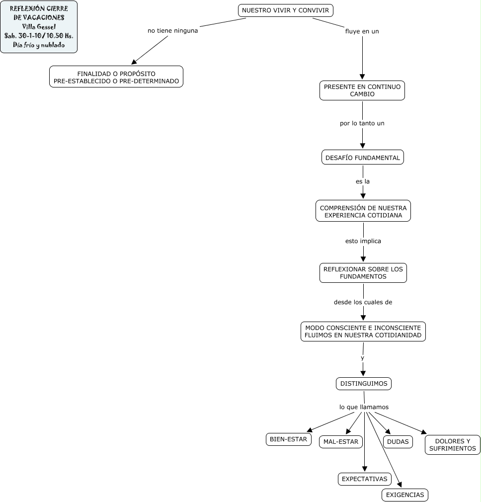
Este Cmap, tiene información relacionada con: Reflexión cierre vacaciones Gessel, DISTINGUIMOS lo que llamamos MAL-ESTAR, PRESENTE EN CONTINUO CAMBIO por lo tanto un DESAFÍO FUNDAMENTAL, REFLEXIONAR SOBRE LOS FUNDAMENTOS desde los cuales de MODO CONSCIENTE E INCONSCIENTE FLUIMOS EN NUESTRA COTIDIANIDAD, NUESTRO VIVIR Y CONVIVIR fluye en un PRESENTE EN CONTINUO CAMBIO, NUESTRO VIVIR Y CONVIVIR no tiene ninguna FINALIDAD O PROPÓSITO PRE-ESTABLECIDO O PRE-DETERMINADO, DISTINGUIMOS lo que llamamos DUDAS, COMPRENSIÓN DE NUESTRA EXPERIENCIA COTIDIANA esto implica REFLEXIONAR SOBRE LOS FUNDAMENTOS, DISTINGUIMOS lo que llamamos DOLORES Y SUFRIMIENTOS, DISTINGUIMOS lo que llamamos EXIGENCIAS, DESAFÍO FUNDAMENTAL es la COMPRENSIÓN DE NUESTRA EXPERIENCIA COTIDIANA, DISTINGUIMOS lo que llamamos BIEN-ESTAR, MODO CONSCIENTE E INCONSCIENTE FLUIMOS EN NUESTRA COTIDIANIDAD y DISTINGUIMOS, DISTINGUIMOS lo que llamamos EXPECTATIVAS