WARNING:
JavaScript is turned OFF. None of the links on this concept map will
work until it is reactivated.
If you need help turning JavaScript On, click here.
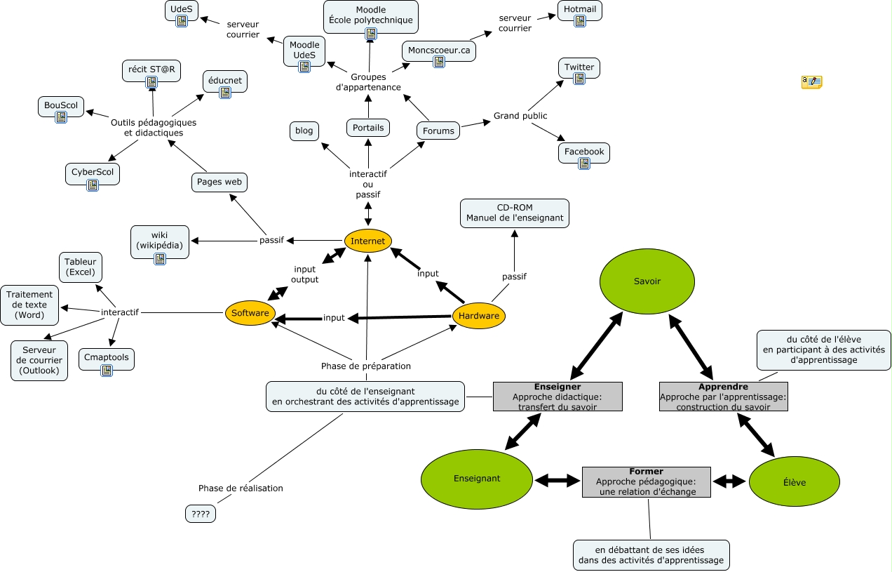
Cette carte de concepts créée avec IHMC CmapTools traite de: Typologie_TIC_Équipe_2_maj_13-02_14h30, Pages web Outils pédagogiques et didactiques CyberScol, Hardware input Internet, Internet passif wiki (wikipédia), du côté de l'enseignant en orchestrant des activités d'apprentissage Phase de préparation Software, Pages web Outils pédagogiques et didactiques éducnet, Software interactif Tableur (Excel), Élève Former Approche pédagogique: une relation d'échange Enseignant, Portails Groupes d'appartenance Moodle UdeS, Enseignant Enseigner Approche didactique: transfert du savoir du côté de l'enseignant en orchestrant des activités d'apprentissage, Élève Former Approche pédagogique: une relation d'échange en débattant de ses idées dans des activités d'apprentissage, Forums Grand public Facebook, Forums Groupes d'appartenance Moodle École polytechnique, Portails Groupes d'appartenance Moodle École polytechnique, Enseignant Enseigner Approche didactique: transfert du savoir Savoir, Pages web Outils pédagogiques et didactiques BouScol, Savoir Apprendre Approche par l'apprentissage: construction du savoir du côté de l'élève en participant à des activités d'apprentissage, Pages web Outils pédagogiques et didactiques récit ST@R, Forums Groupes d'appartenance Moncscoeur.ca, Moodle UdeS serveur courrier UdeS, Software interactif Serveur de courrier (Outlook)