WARNING:
JavaScript is turned OFF. None of the links on this concept map will
work until it is reactivated.
If you need help turning JavaScript On, click here.
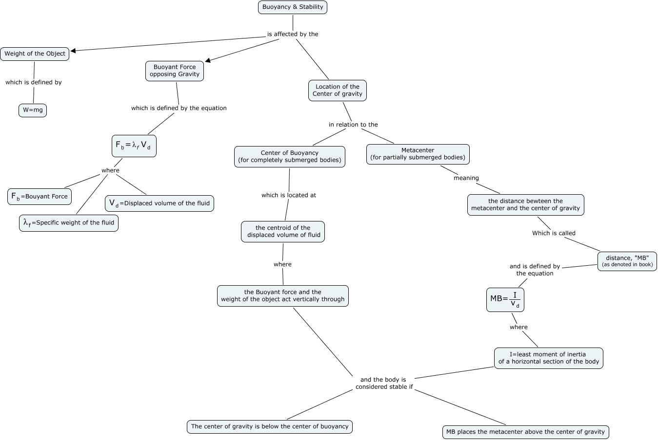
This Concept Map, created with IHMC CmapTools, has information related to: Submerged Surfaces, distance, "MB" (as denoted in book) and is defined by the equation <math xmlns="http://www.w3.org/1998/Math/MathML"> <mrow> <mtext> MB= </mtext> <mfrac> <mtext> I </mtext> <mmultiscripts> <mtext> v </mtext> <mtext> d </mtext> <none/> </mmultiscripts> </mfrac> </mrow> </math>, Center of Buoyancy (for completely submerged bodies) which is located at the centroid of the displaced volume of fluid, Buoyant Force opposing Gravity which is defined by the equation <math xmlns="http://www.w3.org/1998/Math/MathML"> <mrow> <mmultiscripts> <mtext> F </mtext> <mtext> b </mtext> <none/> </mmultiscripts> <mtext> = </mtext> <mmultiscripts> <mtext> λ </mtext> <mtext> f </mtext> <none/> </mmultiscripts> <mmultiscripts> <mtext> V </mtext> <mtext> d </mtext> <none/> </mmultiscripts> <mmultiscripts> <mtext> </mtext> <mtext> </mtext> <none/> </mmultiscripts> </mrow> </math>, the Buoyant force and the weight of the object act vertically through and the body is considered stable if MB places the metacenter above the center of gravity, Weight of the Object which is defined by W=mg, the centroid of the displaced volume of fluid where the Buoyant force and the weight of the object act vertically through, <math xmlns="http://www.w3.org/1998/Math/MathML"> <mrow> <mmultiscripts> <mtext> F </mtext> <mtext> b </mtext> <none/> </mmultiscripts> <mtext> = </mtext> <mmultiscripts> <mtext> λ </mtext> <mtext> f </mtext> <none/> </mmultiscripts> <mmultiscripts> <mtext> V </mtext> <mtext> d </mtext> <none/> </mmultiscripts> <mmultiscripts> <mtext> </mtext> <mtext> </mtext> <none/> </mmultiscripts> </mrow> </math> where <math xmlns="http://www.w3.org/1998/Math/MathML"> <mrow> <mmultiscripts> <mtext> F </mtext> <mtext> b </mtext> <none/> </mmultiscripts> <mtext> =Bouyant Force </mtext> </mrow> </math>, I=least moment of inertia of a horizontal section of the body and the body is considered stable if The center of gravity is below the center of buoyancy, I=least moment of inertia of a horizontal section of the body and the body is considered stable if MB places the metacenter above the center of gravity, the Buoyant force and the weight of the object act vertically through and the body is considered stable if The center of gravity is below the center of buoyancy, the distance bewteen the metacenter and the center of gravity Which is called distance, "MB" (as denoted in book), Buoyancy & Stability is affected by the Buoyant Force opposing Gravity, Location of the Center of gravity in relation to the Metacenter (for partially submerged bodies), <math xmlns="http://www.w3.org/1998/Math/MathML"> <mrow> <mmultiscripts> <mtext> F </mtext> <mtext> b </mtext> <none/> </mmultiscripts> <mtext> = </mtext> <mmultiscripts> <mtext> λ </mtext> <mtext> f </mtext> <none/> </mmultiscripts> <mmultiscripts> <mtext> V </mtext> <mtext> d </mtext> <none/> </mmultiscripts> <mmultiscripts> <mtext> </mtext> <mtext> </mtext> <none/> </mmultiscripts> </mrow> </math> where <math xmlns="http://www.w3.org/1998/Math/MathML"> <mrow> <mmultiscripts> <mtext> λ </mtext> <mtext> f </mtext> <none/> </mmultiscripts> <mtext> =Specific weight of the fluid </mtext> </mrow> </math>, Buoyancy & Stability is affected by the Location of the Center of gravity, <math xmlns="http://www.w3.org/1998/Math/MathML"> <mrow> <mmultiscripts> <mtext> F </mtext> <mtext> b </mtext> <none/> </mmultiscripts> <mtext> = </mtext> <mmultiscripts> <mtext> λ </mtext> <mtext> f </mtext> <none/> </mmultiscripts> <mmultiscripts> <mtext> V </mtext> <mtext> d </mtext> <none/> </mmultiscripts> <mmultiscripts> <mtext> </mtext> <mtext> </mtext> <none/> </mmultiscripts> </mrow> </math> where <math xmlns="http://www.w3.org/1998/Math/MathML"> <mrow> <mmultiscripts> <mtext> V </mtext> <mtext> d </mtext> <none/> </mmultiscripts> <mtext> =Displaced volume of the fluid </mtext> </mrow> </math>, <math xmlns="http://www.w3.org/1998/Math/MathML"> <mrow> <mtext> MB= </mtext> <mfrac> <mtext> I </mtext> <mmultiscripts> <mtext> v </mtext> <mtext> d </mtext> <none/> </mmultiscripts> </mfrac> </mrow> </math> where I=least moment of inertia of a horizontal section of the body, Location of the Center of gravity in relation to the Center of Buoyancy (for completely submerged bodies), Metacenter (for partially submerged bodies) meaning the distance bewteen the metacenter and the center of gravity, Buoyancy & Stability is affected by the Weight of the Object