WARNING:
JavaScript is turned OFF. None of the links on this concept map will
work until it is reactivated.
If you need help turning JavaScript On, click here.
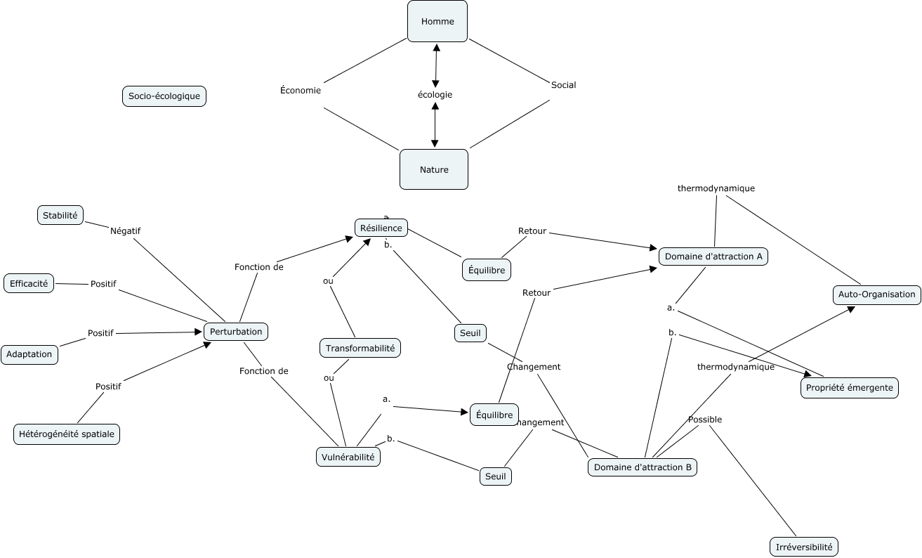
This Concept Map, created with IHMC CmapTools, has information related to: Interelation des concepts SOrond, Perturbation Fonction de Résilience, Efficacité Positif Perturbation, Perturbation Fonction de Vulnérabilité, Équilibre Retour Domaine d'attraction A, Homme Social Nature, Stabilité Négatif Perturbation, Domaine d'attraction A a. Propriété émergente, Domaine d'attraction B Possible Irréversibilité, Seuil Changement Domaine d'attraction B, Domaine d'attraction A thermodynamique Auto-Organisation, Transformabilité ou Résilience, Vulnérabilité b. Seuil, Domaine d'attraction B thermodynamique Auto-Organisation, Adaptation Positif Perturbation, Transformabilité ou Vulnérabilité, Domaine d'attraction B b. Propriété émergente, Hétérogénéité spatiale Positif Perturbation, Nature écologie Homme, Seuil Changement Domaine d'attraction B, Résilience a. Équilibre