WARNING:
JavaScript is turned OFF. None of the links on this concept map will
work until it is reactivated.
If you need help turning JavaScript On, click here.
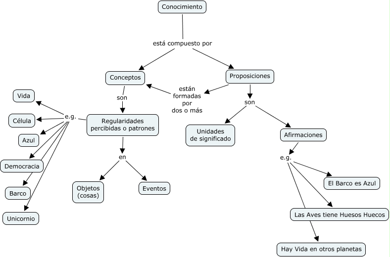
Este Cmap, tiene información relacionada con: Conocimiento, Afirmaciones e.g. Hay Vida en otros planetas, Conceptos son Regularidades percibidas o patrones, Regularidades percibidas o patrones e.g. Célula, Conocimiento está compuesto por Conceptos, Regularidades percibidas o patrones e.g. Barco, Afirmaciones e.g. Las Aves tiene Huesos Huecos, Afirmaciones e.g. El Barco es Azul, Regularidades percibidas o patrones en Eventos, Regularidades percibidas o patrones e.g. Unicornio, Regularidades percibidas o patrones e.g. Vida, Regularidades percibidas o patrones e.g. Azul, Regularidades percibidas o patrones en Objetos (cosas), Proposiciones son Afirmaciones, Proposiciones son Unidades de significado, Proposiciones están formadas por dos o más Conceptos, Conocimiento está compuesto por Proposiciones, Regularidades percibidas o patrones e.g. Democracia