WARNING:
JavaScript is turned OFF. None of the links on this concept map will
work until it is reactivated.
If you need help turning JavaScript On, click here.
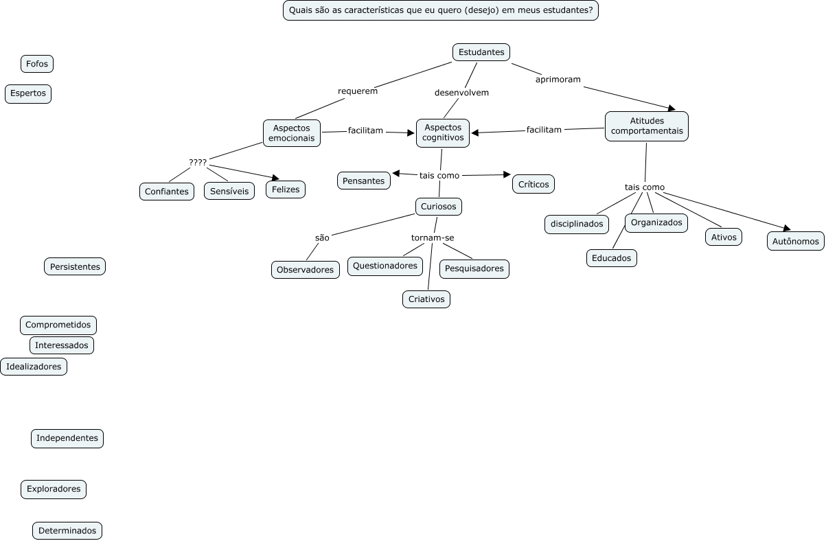
This Concept Map, created with IHMC CmapTools, has information related to: Estudantes, Estudantes desenvolvem Aspectos cognitivos, Estudantes requerem Aspectos emocionais, Aspectos cognitivos tais como Críticos, Atitudes comportamentais tais como disciplinados, Atitudes comportamentais tais como Organizados, Estudantes aprimoram Atitudes comportamentais, Aspectos emocionais facilitam Aspectos cognitivos, Atitudes comportamentais tais como Educados, Curiosos são Observadores, Aspectos emocionais ???? Sensíveis, Curiosos tornam-se Questionadores, Aspectos emocionais ???? Confiantes, Curiosos tornam-se Criativos, Aspectos cognitivos tais como Curiosos, Aspectos cognitivos tais como Pensantes, Curiosos tornam-se Pesquisadores, Aspectos emocionais ???? Felizes, Atitudes comportamentais facilitam Aspectos cognitivos, Atitudes comportamentais tais como Ativos, Atitudes comportamentais tais como Autônomos