WARNING:
JavaScript is turned OFF. None of the links on this concept map will
work until it is reactivated.
If you need help turning JavaScript On, click here.
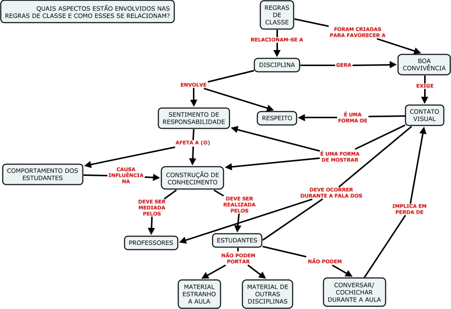
This Concept Map, created with IHMC CmapTools, has information related to: DisciplinaII, CONTATO VISUAL É UMA FORMA DE MOSTRAR CONSTRUÇÃO DE CONHECIMENTO, DISCIPLINA ENVOLVE RESPEITO, SENTIMENTO DE RESPONSABILIDADE AFETA A (O) COMPORTAMENTO DOS ESTUDANTES, ESTUDANTES NÃO PODEM CONVERSAR/ COCHICHAR DURANTE A AULA, DISCIPLINA GERA BOA CONVIVÊNCIA, ESTUDANTES NÃO PODEM PORTAR MATERIAL ESTRANHO A AULA, CONTATO VISUAL DEVE OCORRER DURANTE A FALA DOS PROFESSORES, SENTIMENTO DE RESPONSABILIDADE AFETA A (O) CONSTRUÇÃO DE CONHECIMENTO, BOA CONVIVÊNCIA EXIGE CONTATO VISUAL, CONVERSAR/ COCHICHAR DURANTE A AULA IMPLICA EM PERDA DE CONTATO VISUAL, CONTATO VISUAL DEVE OCORRER DURANTE A FALA DOS ESTUDANTES, CONTATO VISUAL É UMA FORMA DE MOSTRAR SENTIMENTO DE RESPONSABILIDADE, DISCIPLINA ENVOLVE SENTIMENTO DE RESPONSABILIDADE, REGRAS DE CLASSE FORAM CRIADAS PARA FAVORECER A BOA CONVIVÊNCIA, COMPORTAMENTO DOS ESTUDANTES CAUSA INFLUÊNCIA NA CONSTRUÇÃO DE CONHECIMENTO, CONSTRUÇÃO DE CONHECIMENTO DEVE SER MEDIADA PELOS PROFESSORES, CONTATO VISUAL É UMA FORMA DE RESPEITO, CONSTRUÇÃO DE CONHECIMENTO DEVE SER REALIZADA PELOS ESTUDANTES, REGRAS DE CLASSE RELACIONAM-SE A DISCIPLINA, ESTUDANTES NÃO PODEM PORTAR MATERIAL DE OUTRAS DISCIPLINAS