WARNING:
JavaScript is turned OFF. None of the links on this concept map will
work until it is reactivated.
If you need help turning JavaScript On, click here.
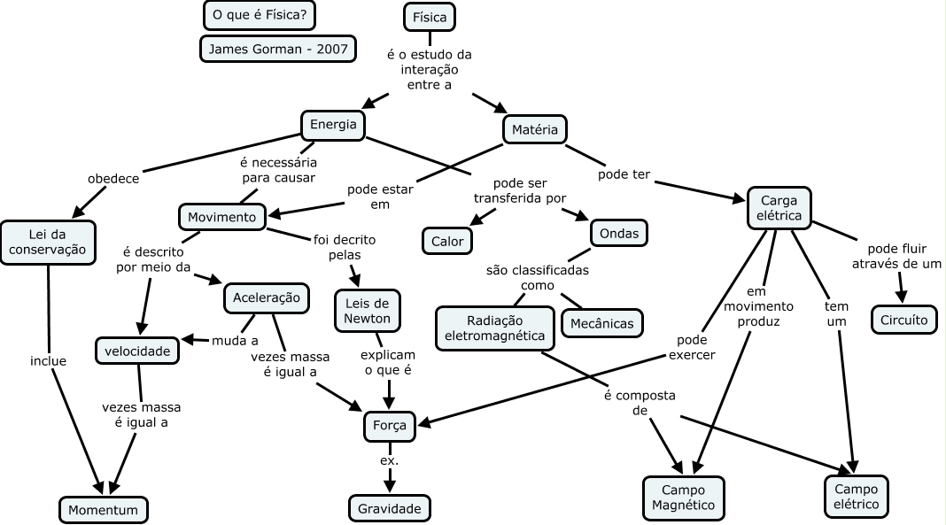
This Concept Map, created with IHMC CmapTools, has information related to: O que é Física, velocidade vezes massa é igual a Momentum, Matéria pode ter Carga elétrica, Carga elétrica tem um Campo elétrico, Ondas são classificadas como Mecânicas, Lei da conservação inclue Momentum, Energia pode ser transferida por Ondas, Movimento é descrito por meio da velocidade, Movimento foi decrito pelas Leis de Newton, Aceleração muda a velocidade, Ondas são classificadas como Radiação eletromagnética, Leis de Newton explicam o que é Força, Matéria pode estar em Movimento, Física é o estudo da interação entre a Energia, Energia pode ser transferida por Calor, Radiação eletromagnética é composta de Campo elétrico, Carga elétrica pode fluir através de um Circuíto, Força ex. Gravidade, Física é o estudo da interação entre a Matéria, Energia obedece Lei da conservação, Carga elétrica pode exercer Força