WARNING:
JavaScript is turned OFF. None of the links on this concept map will
work until it is reactivated.
If you need help turning JavaScript On, click here.
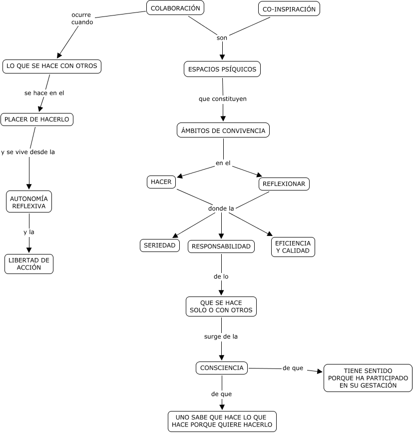
Este Cmap, tiene información relacionada con: Colaboración y co-inspiración, RESPONSABILIDAD de lo QUE SE HACE SOLO O CON OTROS, HACER donde la RESPONSABILIDAD, QUE SE HACE SOLO O CON OTROS surge de la CONSCIENCIA, ESPACIOS PSÍQUICOS que constituyen ÁMBITOS DE CONVIVENCIA, PLACER DE HACERLO y se vive desde la AUTONOMÍA REFLEXIVA, COLABORACIÓN son ESPACIOS PSÍQUICOS, CONSCIENCIA de que UNO SABE QUE HACE LO QUE HACE PORQUE QUIERE HACERLO, HACER donde la SERIEDAD, REFLEXIONAR donde la SERIEDAD, ÁMBITOS DE CONVIVENCIA en el HACER, CONSCIENCIA de que TIENE SENTIDO PORQUE HA PARTICIPADO EN SU GESTACIÓN, CO-INSPIRACIÓN son ESPACIOS PSÍQUICOS, REFLEXIONAR donde la RESPONSABILIDAD, HACER donde la EFICIENCIA Y CALIDAD, ÁMBITOS DE CONVIVENCIA en el REFLEXIONAR, LO QUE SE HACE CON OTROS se hace en el PLACER DE HACERLO, REFLEXIONAR donde la EFICIENCIA Y CALIDAD, AUTONOMÍA REFLEXIVA y la LIBERTAD DE ACCIÓN, COLABORACIÓN ocurre cuando LO QUE SE HACE CON OTROS