WARNING:
JavaScript is turned OFF. None of the links on this concept map will
work until it is reactivated.
If you need help turning JavaScript On, click here.
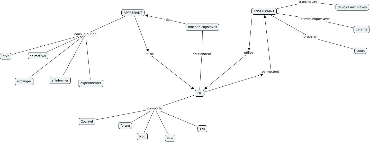
Cette carte de concepts créée avec IHMC CmapTools traite de: test, TIC comporte forum, APPRENANT dans le but de se motiver, ENSEIGNANT communiquer avec parents, ENSEIGNANT utilise TIC, TIC comporte wiki, APPRENANT dans le but de s`informer, ENSEIGNANT transmettre devoirs aux eleves, TIC comporte TNI, ENSEIGNANT preparer cours, TIC permettent ENSEIGNANT, APPRENANT utilise TIC, APPRENANT dans le but de ????, TIC comporte Courriel, APPRENANT dans le but de experimenter, APPRENANT dans le but de echanger, TIC comporte blog, fonction cognitives de APPRENANT, fonction cognitives soutiennent TIC