WARNING:
JavaScript is turned OFF. None of the links on this concept map will
work until it is reactivated.
If you need help turning JavaScript On, click here.
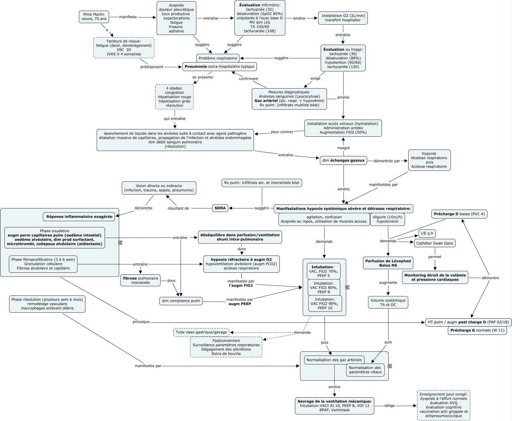
Cette carte de concepts créée avec IHMC CmapTools traite de: APSIC SDRA, Précharge D basse (PVC 4) demande Perfusion de Lévophed Bolus NS, Précharge D basse (PVC 4) demande Cathéter Swan Ganz, Manifestations hypoxie systémique sévère et détresse respiratoire: suggère SDRA, Monitoring étroit de la volémie et pressions cardiaques démontre Précharge D basse (PVC 4), Phase exudative augm perm capillaires pulm (oedème intestiel) oedème alvéolaire, dim prod surfactant, microthrombi, collapsus alvéolaire (atélectasie) entraîne dim compliance pulm, dyspnée douleur pleurétique toux productive expectorations fatigue frissons asthénie entraîne Évaluation infirmière: tachypnée (32) désaturation (SpO2 85%) crépitants à l'ausc base D MV dim LIG TA 100/60 tachycardie (108), oligurie (10cc/h) hypotension demande Perfusion de Lévophed Bolus NS, Installation accès veineux (hydratation) Administration antibio Augmentation FiO2 (50%) pour contrer épanchement de liquide dans les alvéoles suite à contact avec agent pathogène dilatation massive de capillaires, propagation de l'infection et alvéoles endommagées dim débit sanguin pulmonaire (résolution), Phase fibroproliférative (3 à 6 sem) Granulation cellulaire Fibrose alvéolaire et capillaire entraîne fibrose pulmonaire interstielle, ???? puis Normalisation des gaz artériels, fibrose pulmonaire interstielle donc dim compliance pulm, Évaluation au triage: tachypnée (36) désaturation (88%) hypotention (90/60) tachycardie (120) amène Installation accès veineux (hydratation) Administration antibio Augmentation FiO2 (50%), Évaluation au triage: tachypnée (36) désaturation (88%) hypotention (90/60) tachycardie (120) suggère Problème respiratoire, ???? demande Tube naso-gastrique/gavage, Mme Martin veuve, 75 ans a Facteurs de risque: fatigue (deuil, déménagement) IMC 20 IVRS X 4 semaines, oligurie (10cc/h) hypotension demande Cathéter Swan Ganz, dim échanges gazeux démontrée par Hypoxie Alcalose respiratoire puis Acidose respiratoire, ???? provoque HT pulm / augm post charge D (PAP 42/18), agitation, confusion dyspnée au repos, utilisation de muscles access. demande ????, Monitoring étroit de la volémie et pressions cardiaques démontre HT pulm / augm post charge D (PAP 42/18)