WARNING:
JavaScript is turned OFF. None of the links on this concept map will
work until it is reactivated.
If you need help turning JavaScript On, click here.
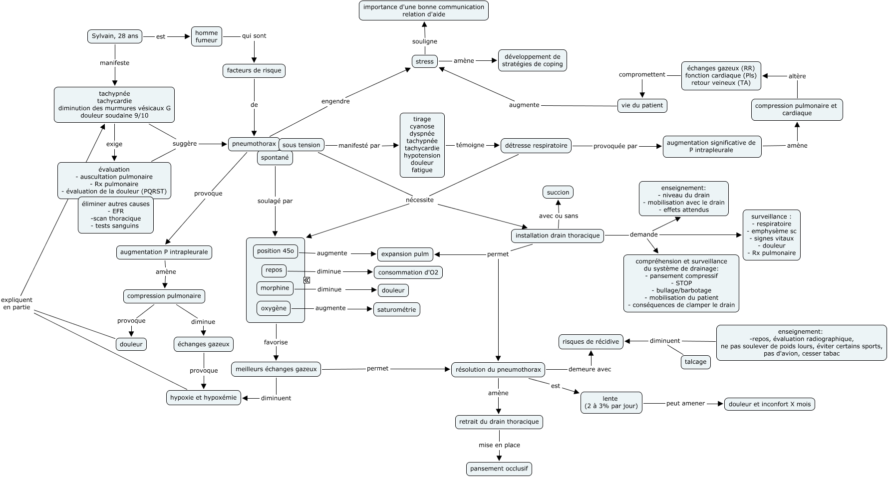
Cette carte de concepts créée avec IHMC CmapTools traite de: APSIC pneumothorax, oxygène augmente saturométrie, détresse respiratoire nécessite installation drain thoracique, repos diminue consommation d'O2, tachypnée tachycardie diminution des murmures vésicaux G douleur soudaine 9/10 exige évaluation - auscultation pulmonaire - Rx pulmonaire - évaluation de la douleur (PQRST), enseignement: -repos, évaluation radiographique, ne pas soulever de poids lours, éviter certains sports, pas d'avion, cesser tabac diminuent risques de récidive, évaluation - auscultation pulmonaire - Rx pulmonaire - évaluation de la douleur (PQRST) suggère pneumothorax, talcage diminuent risques de récidive, meilleurs échanges gazeux permet résolution du pneumothorax, ???? favorise meilleurs échanges gazeux, retrait du drain thoracique mise en place pansement occlusif, vie du patient augmente stress, échanges gazeux provoque hypoxie et hypoxémie, installation drain thoracique demande compréhension et surveillance du système de drainage: - pansement compressif - STOP - bullage/barbotage - mobilisation du patient - conséquences de clamper le drain, hypoxie et hypoxémie expliquent en partie tachypnée tachycardie diminution des murmures vésicaux G douleur soudaine 9/10, installation drain thoracique permet résolution du pneumothorax, installation drain thoracique demande surveillance : - respiratoire - emphysème sc - signes vitaux - douleur - Rx pulmonaire, résolution du pneumothorax demeure avec risques de récidive, résolution du pneumothorax est lente (2 à 3% par jour), spontané soulagé par ????, Sylvain, 28 ans est homme fumeur