WARNING:
JavaScript is turned OFF. None of the links on this concept map will
work until it is reactivated.
If you need help turning JavaScript On, click here.
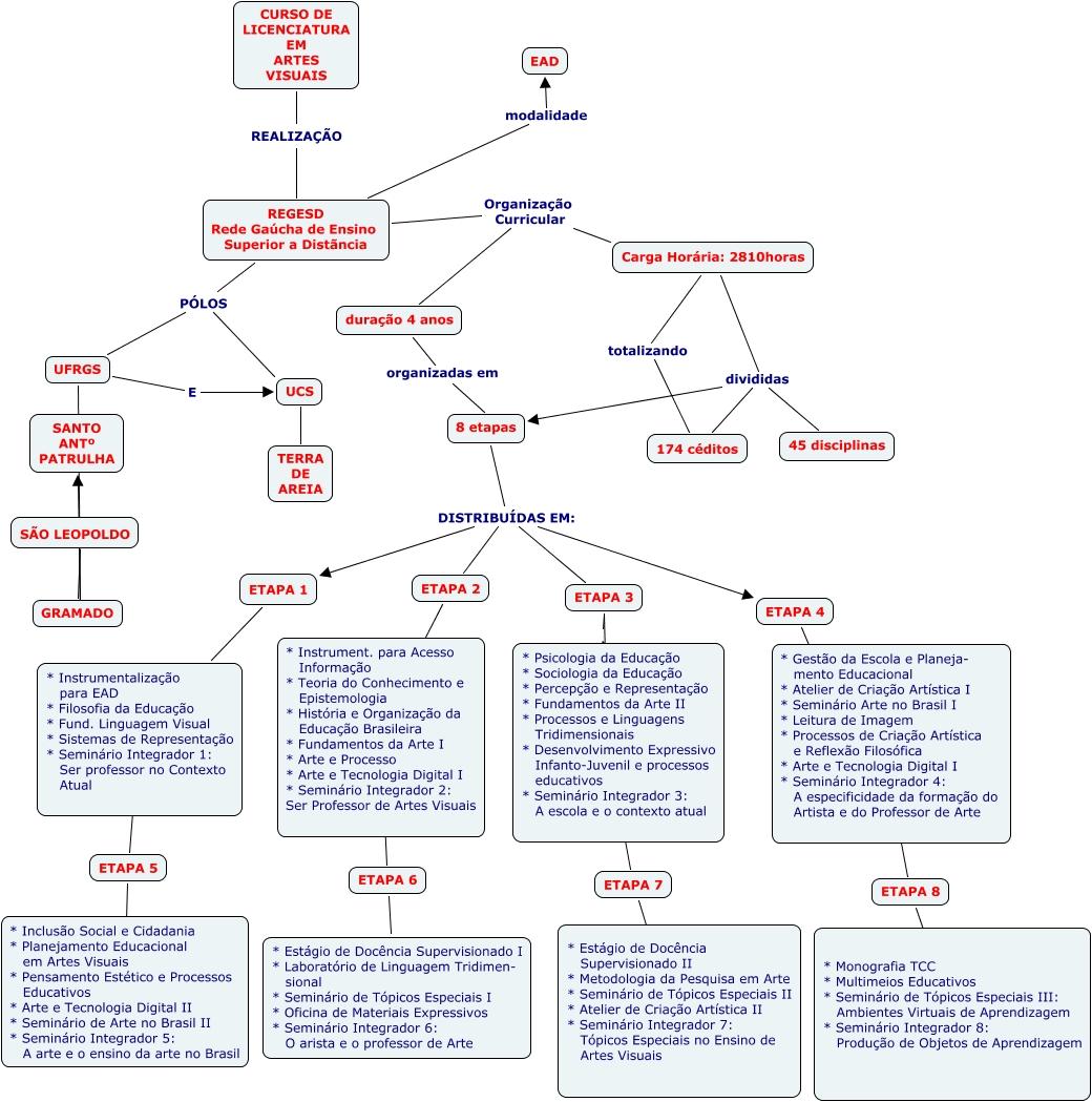
Esse mapa conceitual, produzido no IHMC CmapTools, tem a informação relacionada a: Currículo Curso de Artes Visuais, * Psicologia da Educação * Sociologia da Educação * Percepção e Representação * Fundamentos da Arte II * Processos e Linguagens Tridimensionais * Desenvolvimento Expressivo Infanto-Juvenil e processos educativos * Seminário Integrador 3: A escola e o contexto atual e ETAPA 7, UFRGS E UCS, * Instrument. para Acesso Informação * Teoria do Conhecimento e Epistemologia * História e Organização da Educação Brasileira * Fundamentos da Arte I * Arte e Processo * Arte e Tecnologia Digital I * Seminário Integrador 2: Ser Professor de Artes Visuais ???? ETAPA 6, REGESD Rede Gaúcha de Ensino Superior a Distãncia Organização Curricular duração 4 anos, ETAPA 1 ???? * Instrumentalização para EAD * Filosofia da Educação * Fund. Linguagem Visual * Sistemas de Representação * Seminário Integrador 1: Ser professor no Contexto Atual, ETAPA 5 ???? * Inclusão Social e Cidadania * Planejamento Educacional em Artes Visuais * Pensamento Estético e Processos Educativos * Arte e Tecnologia Digital II * Seminário de Arte no Brasil II * Seminário Integrador 5: A arte e o ensino da arte no Brasil, duração 4 anos organizadas em 8 etapas, 8 etapas DISTRIBUÍDAS EM: ETAPA 1, REGESD Rede Gaúcha de Ensino Superior a Distãncia PÓLOS UFRGS, ETAPA 3 ???? * Psicologia da Educação * Sociologia da Educação * Percepção e Representação * Fundamentos da Arte II * Processos e Linguagens Tridimensionais * Desenvolvimento Expressivo Infanto-Juvenil e processos educativos * Seminário Integrador 3: A escola e o contexto atual, ETAPA 3 * Psicologia da Educação * Sociologia da Educação * Percepção e Representação * Fundamentos da Arte II * Processos e Linguagens Tridimensionais * Desenvolvimento Expressivo Infanto-Juvenil e processos educativos * Seminário Integrador 3: A escola e o contexto atual, 8 etapas DISTRIBUÍDAS EM: ETAPA 2, ETAPA 8 ???? * Monografia TCC * Multimeios Educativos * Seminário de Tópicos Especiais III: Ambientes Virtuais de Aprendizagem * Seminário Integrador 8: Produção de Objetos de Aprendizagem, CURSO DE LICENCIATURA EM ARTES VISUAIS REALIZAÇÃO REGESD Rede Gaúcha de Ensino Superior a Distãncia, Carga Horária: 2810horas divididas 8 etapas, ETAPA 7 ???? * Estágio de Docência Supervisionado II * Metodologia da Pesquisa em Arte * Seminário de Tópicos Especiais II * Atelier de Criação Artística II * Seminário Integrador 7: Tópicos Especiais no Ensino de Artes Visuais, UFRGS ???? SANTO ANTº PATRULHA, ETAPA 6 ???? * Estágio de Docência Supervisionado I * Laboratório de Linguagem Tridimen- sional * Seminário de Tópicos Especiais I * Oficina de Materiais Expressivos * Seminário Integrador 6: O arista e o professor de Arte, 174 céditos divididas 8 etapas, Carga Horária: 2810horas divididas 45 disciplinas