WARNING:
JavaScript is turned OFF. None of the links on this concept map will
work until it is reactivated.
If you need help turning JavaScript On, click here.
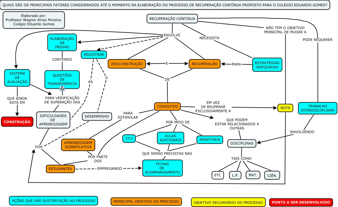
This Concept Map, created with IHMC CmapTools, has information related to: Recuperação Continua, REGISTRAR O DESEMPENHO, CONCEITOS QUE PODEM ESTAR RELACIONADOS A OUTRAS DISCIPLINAS, RECUPERAÇÃO DE CONCEITOS, RECUPERAÇÃO CONTINUA PODE REQUERER TRABALHO INTERDISCIPLINAR, TRABALHO INTERDISCIPLINAR ENVOLVENDO DISCIPLINAS, MONITORIA QUE SERÃO PREVISTAS NAS FICHAS DE ACOMPANHAMENTO, CONCEITOS POR MEIO DE MONITORIA, NOTA DOS ESTUDANTES, CONCEITOS POR MEIO DE ????, CONCEITOS POR PARTE DOS ESTUDANTES, ESTUDANTES EMPREGANDO FICHAS DE ACOMPANHAMENTO, ELABORAÇÃO DE PROVAS CONTENDO QUESTÕES DE TRANSFERÊNCIA, CONCEITOS POR MEIO DE AULAS ADICIONAIS, ???? QUE SERÃO PREVISTAS NAS FICHAS DE ACOMPANHAMENTO, APRENDIZAGEM SIGNIFICATIVA POR PARTE DOS ESTUDANTES, DISCIPLINAS TAIS COMO CIÊN., ESTRATÉGIAS ADEQUADAS PARA RECUPERAÇÃO, REGISTRAR AS DIFICULDADES DE APRENDIZAGEM, DISCIPLINAS TAIS COMO L.P., DIFICULDADES DE APRENDIZAGEM DOS ESTUDANTES