WARNING:
JavaScript is turned OFF. None of the links on this concept map will
work until it is reactivated.
If you need help turning JavaScript On, click here.
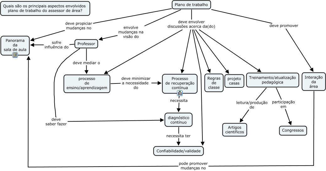
This Concept Map, created with IHMC CmapTools, has information related to: Plano de Trabalho, Professor deve mediar o processo de ensino/aprendizagem, Plano de trabalho deve envolver discussões acerca da(do) Confiabilidade/validade, Plano de trabalho deve envolver discussões acerca da(do) Processo de recuperação contínua, Plano de trabalho envolve mudanças na visão do Professor, Treinamento/atualização pedagógica leitura/produção de Artigos científicos, Plano de trabalho deve envolver discussões acerca da(do) processo de ensino/aprendizagem, Treinamento/atualização pedagógica participação em Congressos, Processo de recuperação contínua necessita diagnóstico contínuo, Plano de trabalho deve envolver discussões acerca da(do) projeto casas, Plano de trabalho deve promover Interação da área, Interação da área pode promover mudanças no Panorama da sala de aula, diagnóstico contínuo necessita ter Confiabilidade/validade, processo de ensino/aprendizagem deve minimizar a necessidade do Processo de recuperação contínua, Professor deve saber fazer diagnóstico contínuo, Professor sofre influência do Panorama da sala de aula, Plano de trabalho deve envolver discussões acerca da(do) Regras de classe, Plano de trabalho deve envolver discussões acerca da(do) Treinamento/atualização pedagógica, Plano de trabalho deve propiciar mudanças no Panorama da sala de aula