WARNING:
JavaScript is turned OFF. None of the links on this concept map will
work until it is reactivated.
If you need help turning JavaScript On, click here.
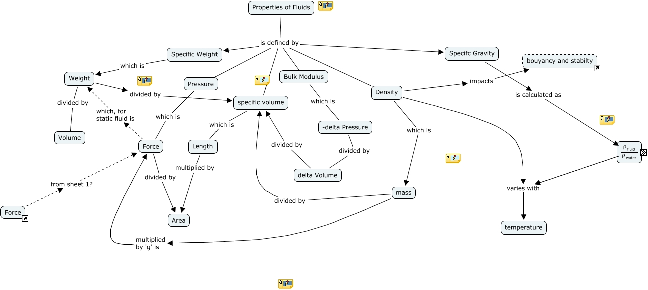
This Concept Map, created with IHMC CmapTools, has information related to: Untitled, Force divided by Area, Density varies with temperature, Properties of Fluids is defined by specific volume, Length multiplied by Area, specific volume which is Length, Properties of Fluids is defined by Specific Weight, mass divided by specific volume, Density of a Fluid varies with temperature, Weight divided by Volume, Specifc Gravity is calculated as Density of a Fluid, Bulk Modulus which is -delta Pressure, Force which, for static fluid is Weight, Properties of Fluids is defined by Density, Density of H2O varies with temperature, Density which is mass, Properties of Fluids is defined by Specifc Gravity, Weight divided by specific volume, Pressure which is Force, Specific Weight which is Weight, Force from sheet 1? Force