WARNING:
JavaScript is turned OFF. None of the links on this concept map will
work until it is reactivated.
If you need help turning JavaScript On, click here.
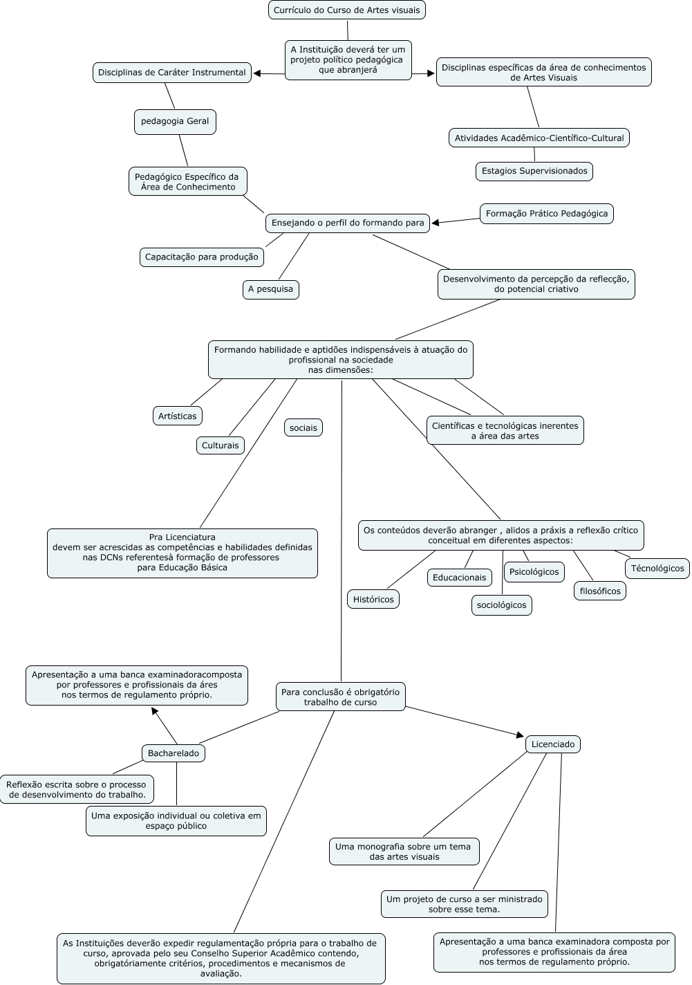
Esse mapa conceitual, produzido no IHMC CmapTools, tem a informação relacionada a: Curriculo - Mara Cátia555, Licenciado ???? Apresentação a uma banca examinadora composta por professores e profissionais da área nos termos de regulamento próprio., Os conteúdos deverão abranger , alidos a práxis a reflexão crítico conceitual em diferentes aspectos: ???? Históricos, Licenciado ???? Uma monografia sobre um tema das artes visuais, Os conteúdos deverão abranger , alidos a práxis a reflexão crítico conceitual em diferentes aspectos: ???? Técnológicos, Os conteúdos deverão abranger , alidos a práxis a reflexão crítico conceitual em diferentes aspectos: ???? sociológicos, Atividades Acadêmico-Científico-Cultural ???? Estagios Supervisionados, Formando habilidade e aptidões indispensáveis à atuação do profissional na sociedade nas dimensões: ???? Para conclusão é obrigatório trabalho de curso, Os conteúdos deverão abranger , alidos a práxis a reflexão crítico conceitual em diferentes aspectos: ???? Educacionais, Pedagógico Específico da Área de Conhecimento ???? Ensejando o perfil do formando para, Para conclusão é obrigatório trabalho de curso ???? As Instituições deverão expedir regulamentação própria para o trabalho de curso, aprovada pelo seu Conselho Superior Acadêmico contendo, obrigatóriamente critérios, procedimentos e mecanismos de avaliação., Ensejando o perfil do formando para ???? Desenvolvimento da percepção da reflecção, do potencial criativo, Disciplinas de Caráter Instrumental ???? pedagogia Geral, Licenciado ???? Um projeto de curso a ser ministrado sobre esse tema., Bacharelado ???? Uma exposição individual ou coletiva em espaço público, Bacharelado ???? Apresentação a uma banca examinadoracomposta por professores e profissionais da áres nos termos de regulamento próprio., Desenvolvimento da percepção da reflecção, do potencial criativo ???? Formando habilidade e aptidões indispensáveis à atuação do profissional na sociedade nas dimensões:, Formando habilidade e aptidões indispensáveis à atuação do profissional na sociedade nas dimensões: ???? Científicas e tecnológicas inerentes a área das artes, Disciplinas específicas da área de conhecimentos de Artes Visuais ???? Atividades Acadêmico-Científico-Cultural, Formação Prático Pedagógica ???? Ensejando o perfil do formando para, Para conclusão é obrigatório trabalho de curso ???? Bacharelado