WARNING:
JavaScript is turned OFF. None of the links on this concept map will
work until it is reactivated.
If you need help turning JavaScript On, click here.
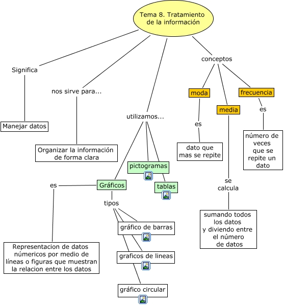
Este Cmap, tiene información relacionada con: Tratamiento información, moda es dato que mas se repite, Gráficos es Representacion de datos númericos por medio de líneas o figuras que muestran la relacion entre los datos, frecuencia es número de veces que se repite un dato, Tema 8. Tratamiento de la información utilizamos... Gráficos, Gráficos tipos graficos de lineas, Gráficos tipos gráfico de barras, Tema 8. Tratamiento de la información conceptos frecuencia, Tema 8. Tratamiento de la información nos sirve para... Organizar la información de forma clara, Tema 8. Tratamiento de la información utilizamos... tablas, Tema 8. Tratamiento de la información Significa Manejar datos, Tema 8. Tratamiento de la información conceptos media, Tema 8. Tratamiento de la información utilizamos... pictogramas, gráfico circular tipos gráfico de barras, gráfico circular tipos graficos de lineas, Tema 8. Tratamiento de la información conceptos moda, media se calcula sumando todos los datos y diviendo entre el número de datos