WARNING:
JavaScript is turned OFF. None of the links on this concept map will
work until it is reactivated.
If you need help turning JavaScript On, click here.
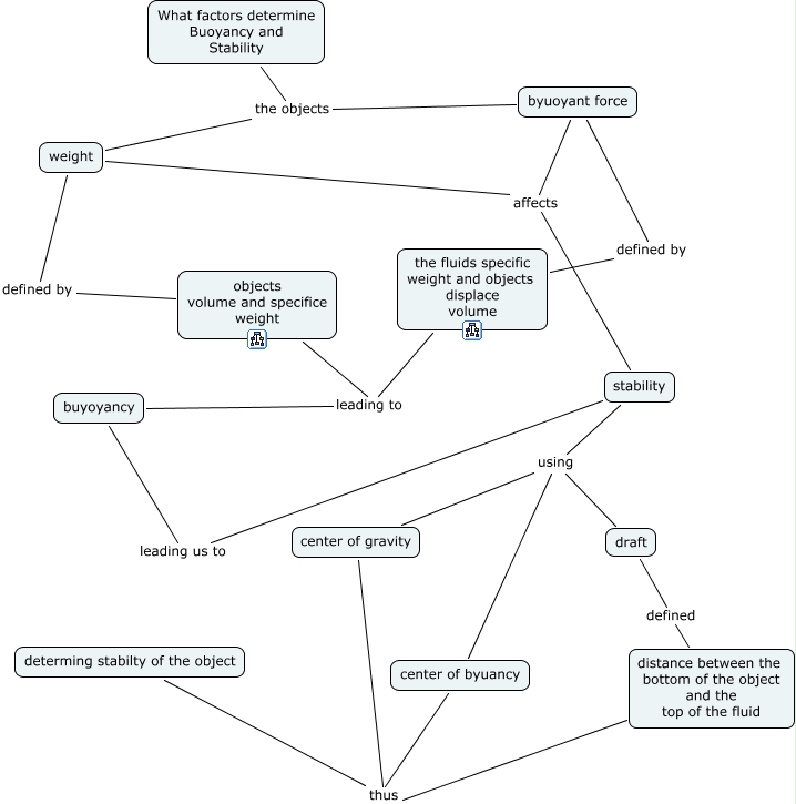
This Concept Map, created with IHMC CmapTools, has information related to: topic3, stability using center of gravity, center of gravity thus determing stabilty of the object, byuoyant force affects stability, center of byuancy thus determing stabilty of the object, objects volume and specifice weight leading to buyoyancy, What factors determine Buoyancy and Stability the objects weight, weight affects stability, draft defined distance between the bottom of the object and the top of the fluid, stability using center of byuancy, the fluids specific weight and objects displace volume leading to buyoyancy, distance between the bottom of the object and the top of the fluid thus determing stabilty of the object, What factors determine Buoyancy and Stability the objects byuoyant force, stability using draft, weight defined by objects volume and specifice weight, byuoyant force defined by the fluids specific weight and objects displace volume, buyoyancy leading us to stability